Bonjour.
Non il ne faut pas faire ça parce que sinon vous allez refroidir le ballon d'eau chaude.
Admettons: votre ballon préparateur est a 60°C le circulateur de chauffage, ou du ballon tampon se mettent en route, il vont prendre toutes les calories de votre eau chaude pour les envoyer au chauffage.
La préparateur d'eau chaude doit fonctionner de la façon suivante, s'il est froid il demande de la production, donc toute source de production doit aller au préparateur, une fois qu'il atteint 60 ou 65°C, on considérè que l'eau sanitaire est chaude, et on coupe le circulateur ainsi que toute circulation dans ce ballon avec une électrovanne ou vanne de zone.
Votre sol chauffant devais aussi etre piqué sur une source d'eau chaude a température stable, sinon il va mal fonctionner, il risquera d'envoyer de l'eau froide dans les serpentins, a moins de poser une condition a son fonctionnement, son circulateur ne fonctionne que si l'eau est a bonne température, autrement le système étant froid il risque de vos rafraichir au lieu de vous chauffer.
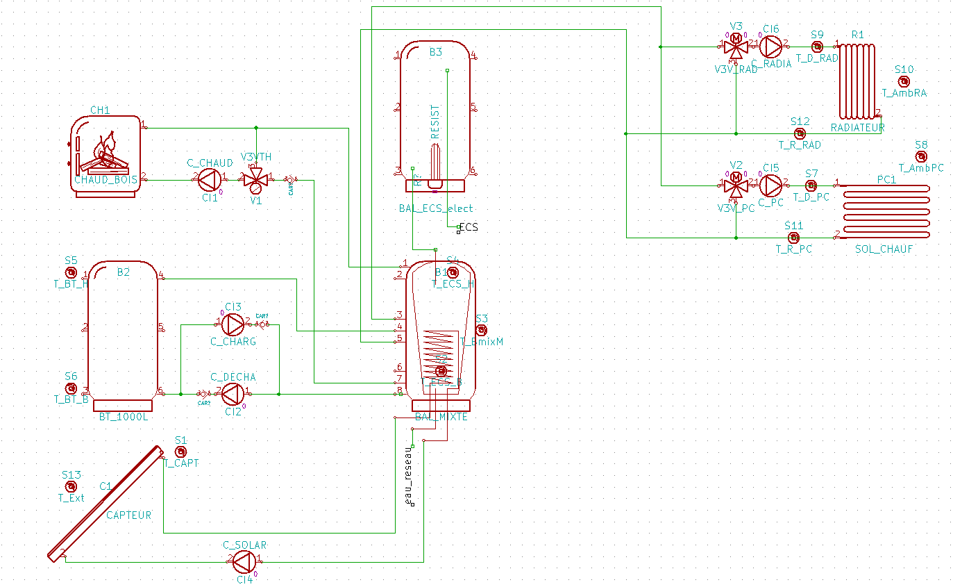
Je vous conseille je raccorder la sortie du bouilleur sur la partie haute du ballon tampon et tout les départs soit en partie haute du ballon soit directement sur la sortie de chaudière.
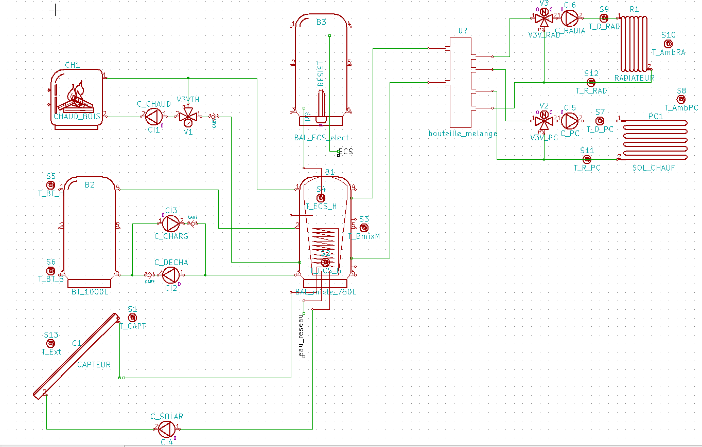
Regardez le schéma d'un autre utilisateur.


Comme vous pouvez le voir chaque demande (radiateur ou eau chaude) viens puiser ses calories dans le BT, l'accumulation dans le BT n'a lieu que lorsque la production du bouilleur est supérieure a la demande, seulement dans ce cas, autrement la production chemine directement aux différents circuits malgré que ça passe dans le ballon tampon
Ma collaboration ne se substitue pas aux DTU relatifs, je ne pourrais être tenu pour responsable en cas de fausse information. Vos travaux dépassent vos capacités, n’hésitez pas a
demander un devis: simple, rapide, gratuit et sans engagement.