Toutes mes réponses sur les forums
- AuteurMessages
merci pour les conseils.

merci Ruajose pour ta réponse…
je vais essayer de finaliser les branchements ce WE (suivant la météo) et ensuite mise en eau et test pour valider le tout avant de ré-remplir avec de l’eau +antigel.
pour le remplissage de test, je peux le faire simplement en branchant un tuyau d’arrosage (avec un clapet anti-retour) sur le groupe de charge ou il faut obligatoirement le faire avec une pompe?
est-ce que je dois mettre des vannes d’isolement sur les purgeurs?
bonjour,
je reviens ici car je m’attaque à la partie solaire…
la partie chaufferie est faite (groupe de charge, raccordement aux ballon, vase d’expansion) et les capteurs sont posés en façade.
pour relier les capteurs au groupe de charge je compte suivre ce schéma (les pentes ont été exagérées), en 1 et 2 = purgeurs:
c’est correct? faut-il d’autres purgeurs? des vannes d’équilibrage?
PS: mes capteurs sont des capteurs plans, extrait de la doc technique:


bonsoir,
bon, ben, pour la montée en chauffe du corps de la chaudière, ça s’améliore… aujourd’hui 3/4 heure pour passer de 15° à 75°, ça devait venir de la vanne thermostatique qui avait du gripper un peu…
bonsoir,
merci pour vos remarques et avis.
j’ai (enfin) terminé l’installation et ça semble fonctionner correctement.
la chaudière est de type ATMOS DC20GS, chaudière bois à combustion inversée, 23kw, capacité en eau:73 litre.
je n’ai jamais eu de chaudière auparavant mais je trouve qu’elle est lente à monter en chauffe:
il lui faut 1h pour passer de 20° à 60° (température du corps de chauffe), puis encore 1/2h pour arriver à 85°ça vous semble correcte ou il y a un soucis avec la boucle de recyclage (qui est équipée d’un té de type termovar calibré à 61°)?
autre soucis, le circulateur et le ventilateur d’extraction ne ce coupe pas lorsque la combustion est terminée (il sont pilotés par la chaudière)…. pas très pratique, ça oblige à surveiller et éteindre la chaudière pour ne pas décharger le stock dans la chaudière éteinte… est ce que ça vient d’une défaillance, sonde hs ou régul HS, ou d’un réglage à effectuer?
bonjour,
j’ai contacté plusieurs fournisseurs de matériels de plomberie.
pour la majorité d’entre eux, il me recommande de faire le circuit primaire en multicouche de 32 plutôt qu’en cuivre, d’après eux pas de soucis de tenu à la température (95° en continu), mise en oeuvre plus rapide (raccords à sertir), tenu dans le temps au moins égale au cuivre, tarif plus intéressant…. on peut les croire ou c’est juste des arguments commerciaux…peut-on sereinement faire les différentes liaisons: chaudière bois, ballon mixte, ballon tampon… en multicouche avec raccords sertis?
bonjour,
je suis en train de lister mes fournitures pour tout raccorder.
chaudière, ballons et conduites de chauffage radiateur en acier.
liaison chaudière/ballon, ballon tampon/ballon mixte, ballon mixte/circuit secondaire en cuivre de 28.est-ce que je dois prévoir des raccords diélectriques sur les piquages ballon mixte, ballon tampon, chaudière… ou uniquement des mamelons en fonte (pour concentrer l’oxydation sur ceux-ci plutôt que sur les piquages en acier)?
bonjour,
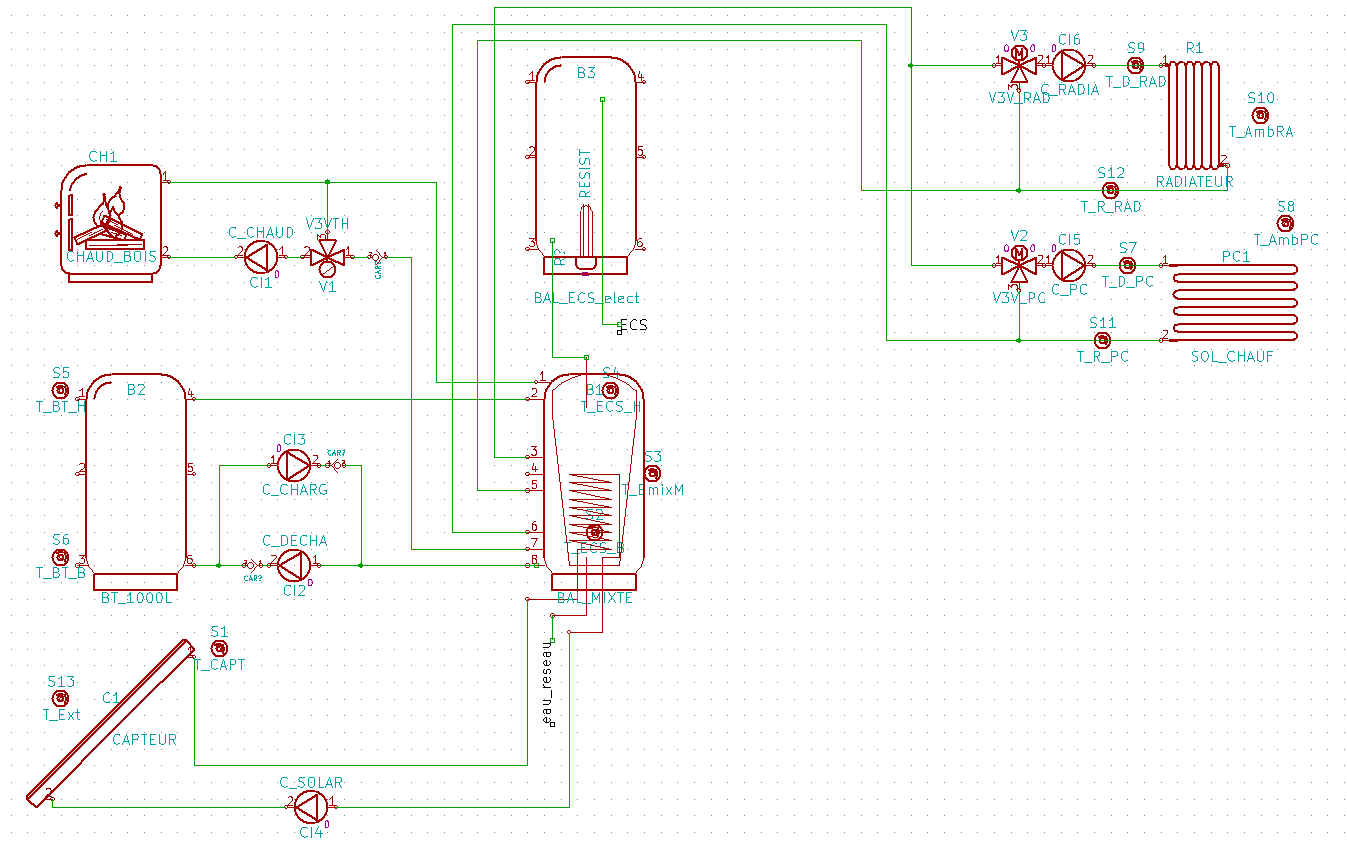
j’ai modifié mon schéma mais toujours piquages chauffages sur le ballon mixte.
( j’ai enfin réussi à modifier la représentation du ballon mixte pour positionner les piquages comme il sont en réalité sur le ballon)quelques questions:
1.je ne suis pas sur que le montage en parallèles des circulateur+clapet AR pour la charge/décharge soit ok pour éviter le thermosiphon entre les ballon B1 et B2, pas de soucis lorsqu’un des deux circulateurs fonctionne mais si aucun n’est en route… vous en pensez quoi ?
2. pour le pot à boues, il faut le mettre entre B1p8 et B2p6 au plus bas de l’installation, c’est bien ça?
est-ce qu’il collectera aussi les boues des circuits secondaires?3. pour le purgeur auto, je compte le mettre au sommet de B2 (le ballon B2 est plus haut que B1, B2 à bien un piquage à son sommet que je n’ai pas représenté), c’est correct ?
4. entre B1 sortie ECS et l’arrivée d’eau de mon ballon electrique, je dois monter un robinet thermostatique pour limiter la t° d’arrivée d’eau à 60°pour ne pas faire sauter le thermostat du ballon élect ou ce n’est pas nécessaire (le ballon elect fait 200l et on ne doit pas souvent soutirer plus de 30l en continu…)?

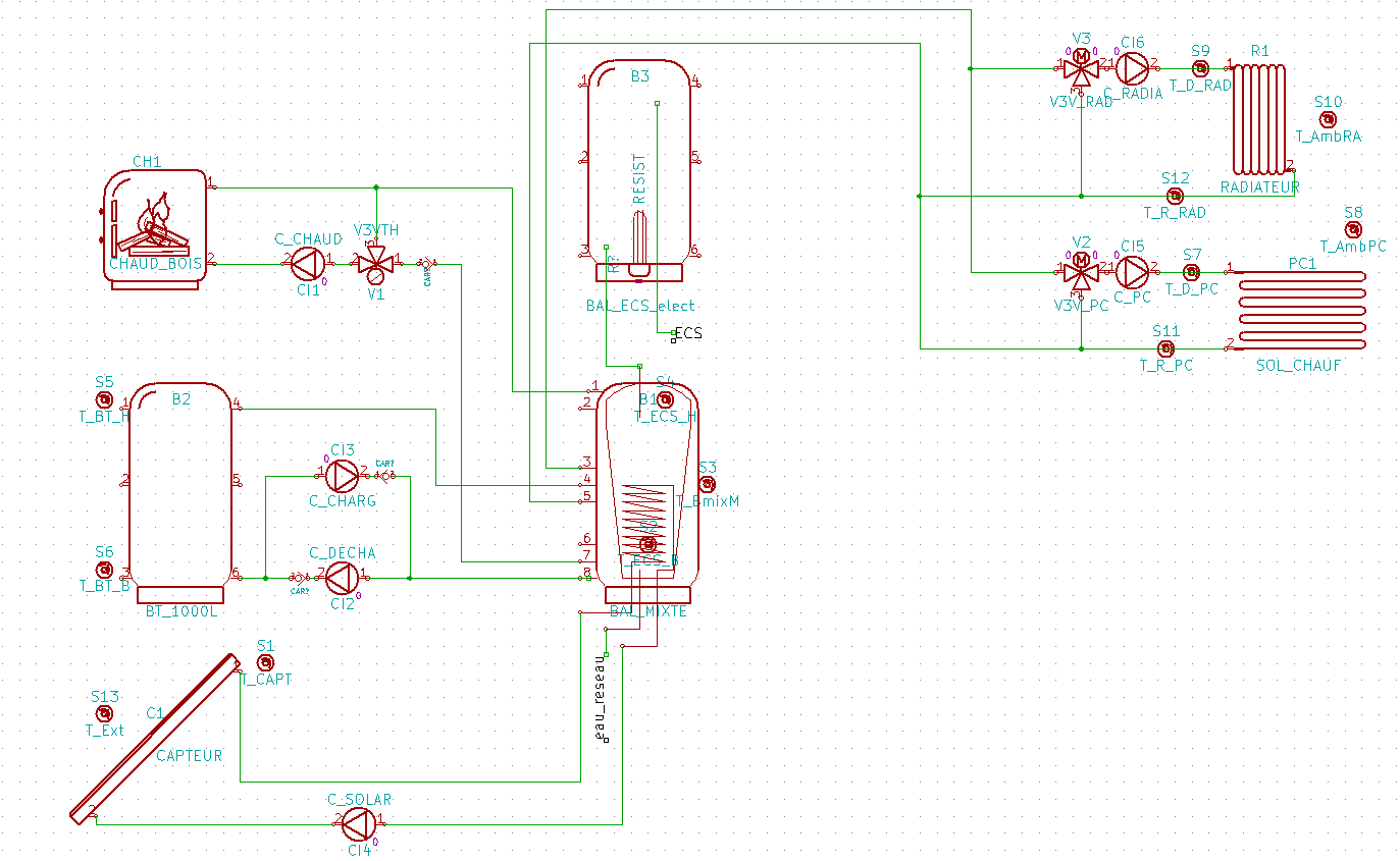
bonjour,
je ne souhaite pas relier la chaudière directement au ballon tampon car il faudra chauffer une grande quantité d’eau avant d’avoir des calories dispo pour le chauffage…
un nouveau schéma où j’ai supprimé la bouteille de mélange et la représentation du ballon mixte (les piquages sont positionnés exactement comme ça sur mon ballon)

j’ai modifié mon schéma en fonction de vos remarques:
c’est mieux?

bonjour,
quelques précisions:
– le ballon électrique en série sert uniquement à relever la T° de l’ECS à plus de 60° si le solaire ne suffit pas et que la chaudière n’est pas en route.
-la surface de panneau est de 12m², donc le SSC devrai couvrir une partie des besoins de chauffage au moins en mi-saison.
-la chaudière bois fait 23kw et est à combustion inversée (ventilateur sur l’extraction des fumées).
-la surface à chauffée est de 130m²
-la surface du plancher chauffant basse température est de 55m² (470ml de multicouche de 16×2 en 7 boucles de moins de 100ml)
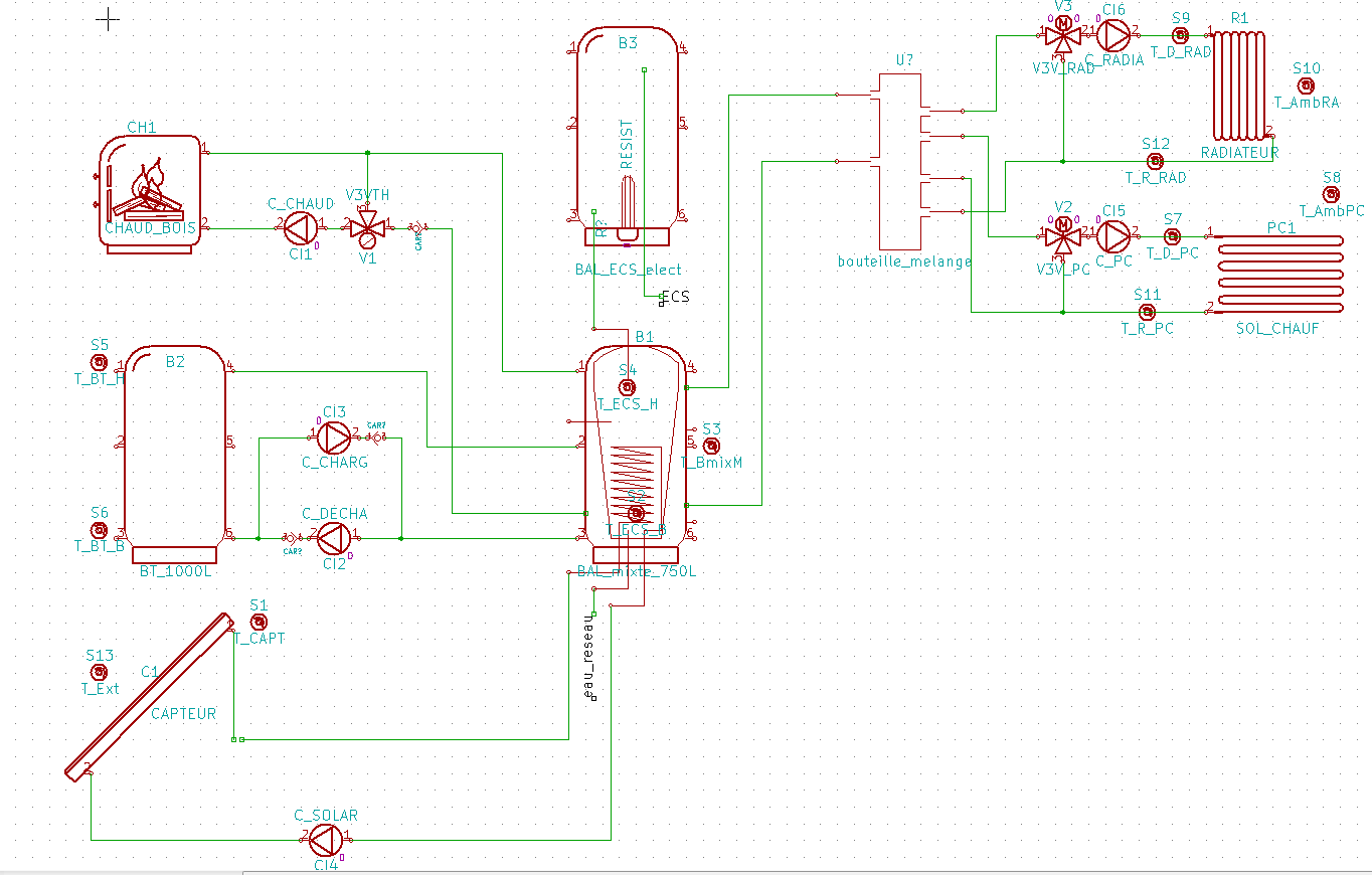
-sur la boucle radiateur, il y a 5 radiateurs fonte (ancien) fonctionnant uniquement à des t° > 55°pour revenir sur le piquage en sortie de chaudière, j’ai vu beaucoup de schéma hydro de constructeur de chaudière qui font comme ça pour donner la priorité au chauffage sur le stockage…
bonsoir Niel,
merci pour ta réponse.
1. le piquage départ/retour chauffage est sur la jonction chaudière/balon Mixte, je pensai (peut-être à tort) que si le circulateur de la chaudière ne fonctionne pas (chaudière à l’arrêt ) le flux ferais que les circuits radiateur prendrai les calories du ballon mixte.
si ce n’est pas le cas, il me reste des piquages sur le préparateur pour alimenter la bouteille de mélange directement (ça va juste rallonger un peu le circuit).2. le préparateur est de type Tank-in-tank.
3. pour le fonctionnement, lorsque le préparateur atteint 65° sur la sonde du milieu (T_BmixM) le haut du préparateur est envoyé dans le haut du BT. Inversement, lorsque que T_BmixM passe sous 65° et que le BT est chargé, le haut du BT est envoyé en haut du préparateur solaire. Cette config permet d’avoir toujours une T°mini en bas du préparateur solaire pour optimiser le rendement de l’échangeur solaire. voir la doc jointe du Termomat1
Attachments:
- AuteurMessages






