› Communauté › Plomberie › Réseaux de plomberie en PER et multicouche › installation multicouche renovation maison
- Ce sujet contient 3 réponses, 2 participants et a été mis à jour pour la dernière fois par
El-Homari, le il y a 3 années et 8 mois.
-
AuteurMessages
-
-
13/06/2022 à 8h56 #24856
bonjour
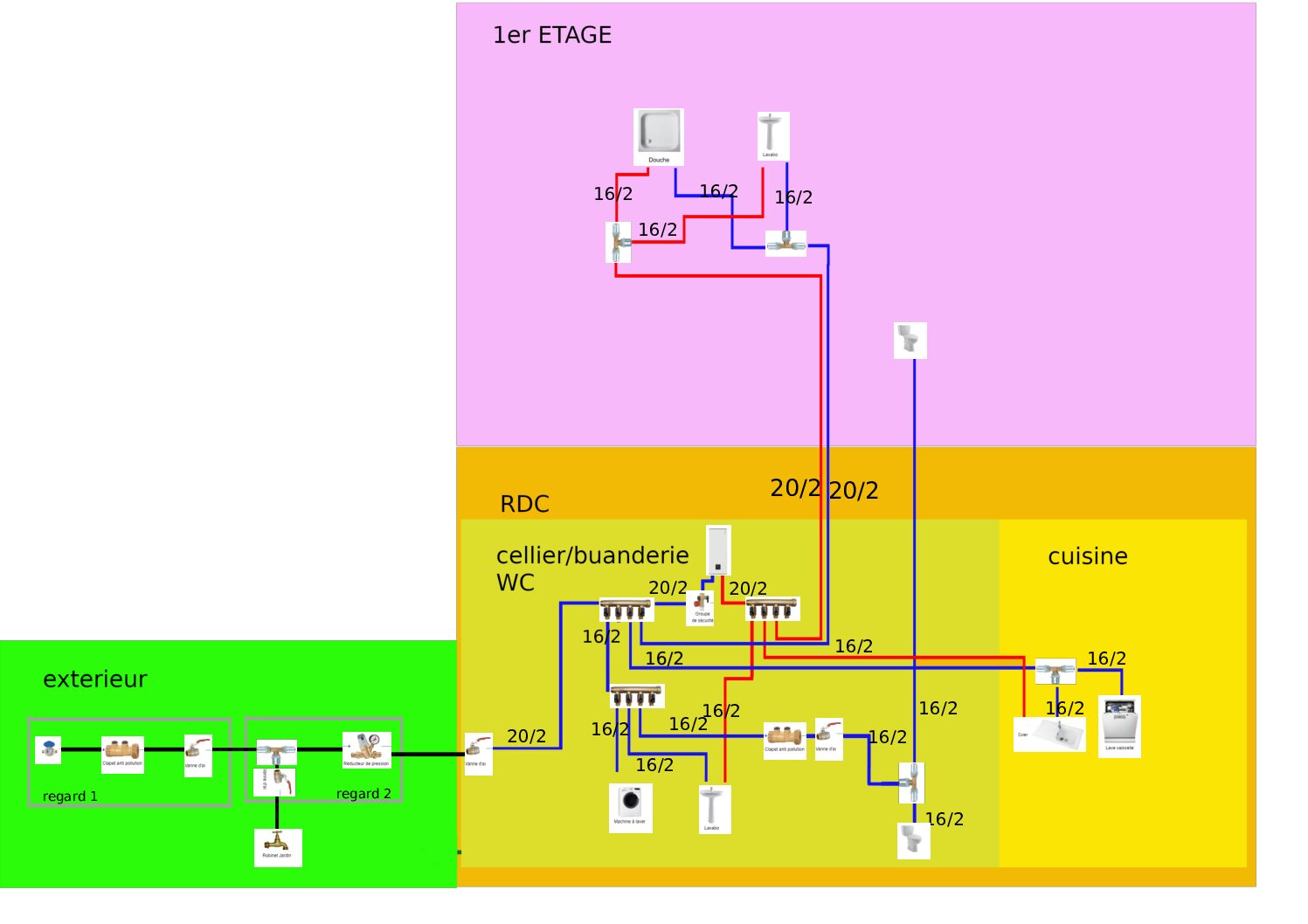
J’ai fait les plans ma future installation en multicouche. N’hésitez pas à me dire ce qui ne va pas.
De la nourrice après le cumulus, la longueur max de tube d’eau chaude est de 5m pour aller dans la salle de bain.
Pour le tube de polyéthylène après le compteur je pensais prendre du 25 sur une distance de 10 à 15 m pour arriver dans la maison.
Pour l’utilisation d’eau de pluie dans les WC, c’est plus pour anticiper. Je veux que ce soit facile à mettre en route quand ce sera possible.
voila merci pour vos retours
ElricAttachments:
-
13/06/2022 à 17h19 #57146
Bonjour Elric.
Avant d’aller plus loin, je de conseille de remplacer ton arrivé d’eau froide qui va a l’étage de 12/16 a 16/20.
Pour l’eau chaude tu auras certainement une pression faible aussi mais tu gagnes en économie.Pour l’eau de pluie, il faudra revoir le systeme, il ne peux pas y avoir contact entre les deux réseaux, c’est très réglementé les installations d’eau de pluie regarde ici: récupération eau de pluie
Il est important de lire le dossier en particulier la section taxation et disconexion.
Puis on verra la suite aprés -
14/06/2022 à 10h39 #57145
merci pour la réponse.
Alors oui je ne voyais pas le système de récupération d’eau de pluie aussi complexe…
Bon comme il n’y a pas de tout à l’égout, l’assainissement est fait sur mon terrain, je pensais vraiment faire plus simple avec le conduit d’eau de pluie totalement séparé des conduit d’eau du reste de la maison sauf au niveau des eaux usées. Bon de toute façon, je vais déjà récolter les eaux de pluie pour le jardin, et je verrais si ça vaut le coup de faire plus plus tard pour les WC.Ok je prends note pour les modifications d’arrivée d’eau froide. Après je ne comprends pas trop le problème de pression, la pression est la même à chaque niveau, peut importe la section des tubes, non? Je comprends qu’il y ai une différence de débit, mais de pression? Ou les deux sont liés?
j’ai fait des modifications sur le plan
Merci encore pour les conseils
Attachments:
-
14/06/2022 à 19h09 #57144
Si vous ne jumelez pas les deux installations, c’est a dire si vous faites une installation distincte pour alimenter le WC et la ML avec de l’eau de pluie, c’est ok
La déclaration étant normalement obligatoire comme comme vous n’avez pas d’assainissement je ne suis pas sur, renseignez vous au niveau de votre mairie)
En cas de manque d’eau de pluie, soit vous remplissez partiellement la cuve avec un tuyau d’arrosage depuis l’eau de ville, soit vous utilisez une gestionnaire avec déconnexion par sur verse
Voir le lien plus Haut
-
-
AuteurMessages
- Vous devez être connecté pour répondre à ce sujet.
› Communauté › Plomberie › Réseaux de plomberie en PER et multicouche › installation multicouche renovation maison

