› Communauté › Sanitaires / évacuations / ventilation › Spéciale salles de bains, cuisines et rénovations › Rénovation longére multicouche
- Ce sujet contient 120 réponses, 7 participants et a été mis à jour pour la dernière fois par
herbe10, le il y a 11 années et 3 mois.
-
AuteurMessages
-
-
Bonjour,
Avant de poster un plan j’ai besoin de l’étudier un minimum et j’ai des questions si vous voulez bien me répondre.
Le réseau est complètement à refaire donc je ne tient pas compte pour le moment du réseau existant.J’ai besoin de refaire mon plancher à l’étage dans un premier temps, or je ne voudrais pas oublier la plomberie et les évacuations.
Le réseau sera fait en multicouche avec système pieuvre.Est-il mieux la solution 1 :
Arrivé d’eau venant du RDC en 1 seul endroit , les gaines caché dans l’isolation de mon plancher et se répartissent vers mes point d’eau.La solution 2 :
A Partir de mon réseau du RDC, a chaque point d’eau nécessaire à l’étage je monte une canalisation et donc perce plusieurs fois le plancher ?
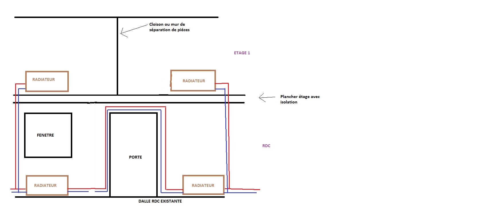
Par ailleurs puis-je contourner la porte comme je le montre dans mes 2 solutions ? (ne voulant pas creuser la dalle existante du RDC)
La plomberie multicouche peut-être passer dans les cloisons sachant que je veux isoler les murs ?A l’étage je veux mettre 1 baignoire + 1 double vasque +1 WC + 1VMC dans les combles. Puis-je raccorder tout ce beau monde sur 1 seule gaine d’évacuation dans l’isolation de mon plancher avant de descendre au niveau RDC ?
Attachments:
-
Solution 2 ci jointe :
PS:je n’ai pas pus supprimer la deuxième image de mon premier post…)
Attachments:
-
La solution 1 est plus correcte mais il faut tout de même une modification.
Il faut descendre deux fois pour alimenter individuellement chaque radiateur du bas, le passage au dessus de la porte n’est pas top, donc il vaut mieux faire des prises individuelles sur le collecteur.
Pour le pièce jointe en double, un des modérateurs la supprimeras vu que je n’ai pas ces privilèges.
Attachments:
-
Merci de ta réponse.
POur le faite d’alimenter les radiateur en paralléle pas en série, pas de soucis !
Par contre pour éviter de passer au dessus de la porte, je n’ai pas compris quand tu dis : Prises individuelles sur le collecteur. Cela veut dire quoi ? -
Je prends le relais, parce qu’ici nous, nous partageons les taches.
Le collecteur n’est pas vraiment le mot adéquat, mais ça veut dire la ligne principale, dans votre cas celles qui distribue le chauffage dans laquelle viennent se piquer les différents radiateurs.
J’ai modifiè un de vous schéma qui me semble le plus correct…

-
Bonsoir,
Merci de vos réponse.
J’ai commencé à concevoir les plans, dites mois ce que vous en pensez.
Je prend du temps sur l’étage car je vais commencé par la puisque je dois refaire le plancher et donc intégrer tout dedans. -
Bonsoir,
Merci de vos réponse.
J’ai commencé à concevoir les plans, dites mois ce que vous en pensez.
Je prend du temps sur l’étage car je vais commencé par la puisque je dois refaire le plancher et donc intégrer tout dedans.-
Cette réponse a été modifiée le il y a 2 semaines et 3 jours par
Rédaction.
-
Cette réponse a été modifiée le il y a 2 semaines et 3 jours par
-
Ben c’est a dire qu’a ce stade il n’y a pas grand chose a voir, n’oubliez pas de prolonger le chute de WC en ventilation primaire avec une tuile a douille.
-
Alleauplombier wrote:Ben c’est a dire qu’a ce stade il n’y a pas grand chose a voir, n’oubliez pas de prolonger le chute de WC en ventilation primaire avec une tuile a douille.
Excusez moi mais je sais pas ce que ça veut dire…. désolé vraiment
-
Bon si personne ne vois de problème au plan que j’ai mis plus haut, je vais continuer à l’améliorer en imaginant le passage des gaines…..
Autre sujet aussi concernant les évacuations de létage.
Mes WC et salle de bain de l’étage seront éloigné donc si je prend l’exemple de ma baignoire: Je souhaite la raccorder à ma colonne Ø100 (qui n’existe pas encore), mais j’ai un problème de distance. Qu’en pensez vous ?Je précise que aujourd’hui au RDC j’ai : Baignoire + douche + WC.
Demain je veux avoir :
Baignoire => Remplacé par une douche à peut prêt au même endroit => Evac ok
WC => Remplacé par ma colonne Ø100 jusqu’au toit. Dessus je viens raccorder de nouveaux WC situé a environs 2m. Sur cette colonne je veux retrouver mes Evacuation de l’étage.
Douche => Remplacé par une machine à laver.Sur le principe c’est possible ?
Attachments:
-
Re. je disais qu’avec les plans plus haut, on ne vois que les emplacements et rien d’autre.
Pour votre second plan, je vous conseille d’utiliser du Ø50 pour l’évacuation au plafond, puis si vous étés limité en hauteur, donnez seulement 10cm de pente sur toute la longueur c’est suffisant.
-
J’avais bien compris cela mais c’est ça que je n’ai pas compris :
Quote:chute de WC en ventilation primaire avec une tuile a douilleParler vous de mettre la colonne de mesure jusqu’en haut de la toiture avec ouverture pour ventilation au niveau de la toiture ?.
Ok pour la pente, mon soucis vient du plancher je ne sais pas comment le faire entre les poutres apparente ( au séjour) et le revêtement de l’étage qui sera du parquet, pour avoir + de 10 cm justement ! Maintenant je ne suis pas sur le bon forum pour cette question

-
Prolonger la chute des wc jusqu’au toit pour faire la ventilation primaire. comme indiqué ici: ventilation primaire
Pour le plancher, qu’avez vous actuellement, des poutres apparentes j’ai bien compris, mais qu’allez vous poser sur ces poutres pour faire la plancher, du bois? du béton? faites des photos et postez les pour nous donner une idée et ont vous conseillera, particulièrement alleuplombier est très fort en rénovation.
-
Alors pour la chute pas de soucis je vois ce que vous voulez dire.
Par contre je souhaite mettre une VMC double flux, donc avoir une maison assez étanche à l’air, or cete ventilation en toiture me semble pas terrible pour cette étanchéité.
Vus que pour le moment la colonne de ventilation Ø100 est dans le grenier non habité, mettre un clapet est une meilleure solution ?Alors aujourd’hui, suivant la partie de la maison j’ai : POutre + Terre batu + Tomette ou Parquet massif.
Le parquet n’est pas de niveau, je souhaite supprimer la terre et mettre un plancher un peut plus léger cela ne fera pas de mal.
Donc je vais retrouver mes poutres seule, et refaire complement le plancher dessus et du coup passer mes gaine/conduit dans le plancher avant de finir avec un parquet massif et carrelage dans les pièces d’eau.La hauteur du plancher actuel est déjà très importante (je n’ai pas encore la valeur), et mon nouveau plancher devra faire la même chose à cause des ouverture existante, de l’escalier…..). Donc des conduits Ø100 dans le plancher avec une pente de 15cm me semble jouable ! MOn soucis est de faire un plancher sur une tel hauteur, je ne trouve rien de similaire pour le moment…
-
Bonjour,
Je suis encore en train d’étudier mon installation, y compris le passage de mes tuyau multicouches, surement dans l’isolation de mes murs.
Il y a une question auxquels je ne trouve aucune réponse fiable :Mes tuyaux vont passer entre mon isolant et mon parement placo, Faut-il que mes tuyau multicouche soit gainé ? Si oui n’importe quel gaine ?
Ensuite si mes tuyaux sont gainé, quel épaisseur de vide technique je dois prévoir en considérant mes plus gros diamètre dans les murs de 20/26 ? -
Vous pouvez en effet passer entre les plaques de plâtre et l’isolant, sans avoir besoin de gainer le tuyaux de multicouche.
Mais ceci dit: Nous conseillons toujours de gainez le tuyaux en matières plastiques a chacun de savoir s’il veut le faire ou pas, d’autre part nous conseillons aussi d’isoler le tuyaux véhiculant de l’eau chaude.
Pour l’espace nécessaire pour le passage des gaines, je ne peut pas vous répondre je ne connais pas le diamètre extérieur des gaines de protection de tuyaux multicouche.
-
Merci de votre réponse.
Si le tuyau doit être gainé, je vais le faire avec de la gaine annelé en vente en GSB dans ce cas.
Pour isoler les tuyaux véhiculant de l’eau chaude pouvez vous me décrire cela ?Pour l’espace necessaire je vais regarder les Ø extérieur de gaine en GSB.
Sinon j’aurais bessoin de savoir :
– Mes tuyaux vont passer dans les montant de ma cloison métallique, faut-il que les tuyau d’eau touche le sol ou pas ?
– Dans la cloison, les tuyau d’eau chaude peuvent toucher les tuyau d’eau froide, ou bien je laisse un espace entre eux ?
– Dans la cloison, je dois attacher ma gaine de protection tous les 60cm sur les montants verticaux ? Si oui comment et avec quoi ?Désolé de ces questions basique mais je souhaite faire cela au mieux.
-
Alors.
Il est conseille d’isoler les tuyaux d’eau chaude que ce soit eau chaude ou chauffage, rien ne vous y oblige mais c’est conseillé cela limite les pertes thermiques.
Les tuyaux n’ont pas besoin de toucher le sol, les tuyaux de chauffage devraient même passer le plus droit possible.
Les tuyaux peuvent se toucher, particulièrement si vous les isolés.Un conseil maison, ne laissez jamais le tuyaux traverser les montants sans protection, ils pourraient s’user avec les frottements.
Pas besoin d’attache vu que dans le passage des montants ils seront deja plus ou moins coincés. -
D’accord, par contre aucun risque de chauffe si ils sont « immergé » de l’isolant laine de bois ?
Existe-il un moyen spécifique pour assurer la continuité du frein vapeur si le tuyau doit le traversé pour sortir du mur ?Plus qu’a moi de trouver ou loger mes 2 nourrices pour l’étage, ensuite je vais attaquer le plan de l’installation RDC.
-
Mais normalement les tuyaux doivent passer devant l’isolation ou dans l’isolation et pas derriere.
Si vous passez derriere les tuyaux risquent de geler a certains moments de l’année.
-
Il passeront bien coté chaud, simplement pour augmenter mon épaisseur d’isolation, je laisse mon montant M48 vide sur 50cm pour passer mes tuyaux, mais au dessu jusqu’au plafond je met de l’isolant et donc le frein vapeur entre l’isolant et le placo, donc pour sortir du mur mon tuyau devra « percé » le frein vapeur, donc cela me géne. Il faut sinon que je change ma conception mais les tuyaux seront du bon coté !
-
en ce qui me concerne je ne connais aucune pièce qui permette la traversé en gardant le pare-vapeur étanche.
-
Et si je prend un pass elec ?
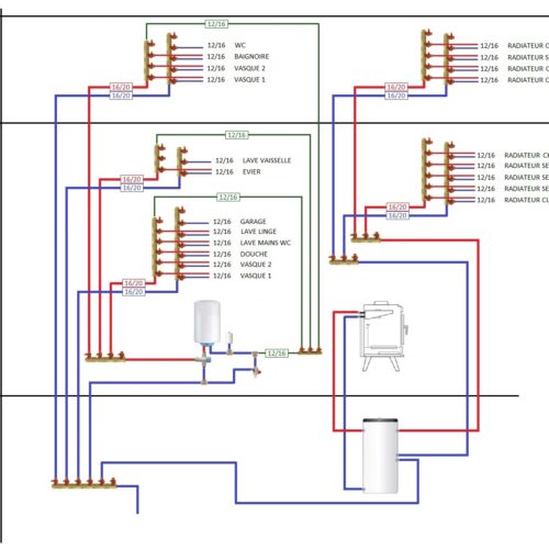
Voici mon plan actuellement, je n’ai pas encore pensé à l’intégration de mon poele hydro..
Si vous avez des remarques, n’hésitez pas !
-
Tour depend du passe elec, avez vous une image?
-
Oui même si je ne sais pas si la pub est autorisée !
Lien commercial https://amzn.to/4rBbhGJ
Que pensez vous du plan ci dessous même si il n’est pas fini ?
Attachments:
-
Oui la pub est autorisé a raison du raisonnable, de moment que c’est instructif et utile pour les lecteurs, la pub déguisé est rapidement détecté et supprimé.
Votre passage (la pub) est en effet une bonne solution, qui reste cependant très cher, donc je viens de penser a une autre solution aussi bien pour beaucoup moins cher et certainement plus efficace. Utiliser un morceau de chambre a air dans lequel vous ferez un petit trou pour le passage des tuyaux puis la plaque de plâtre va plaquer le tout et le rendre quasi étanche, je compte sur vous pour poster des images, sinon utilisez du scotch double face.
Pour le schéma, je compte sur vous, pour ne pas faire comme sur le schéma, les réseaux d’eau et de chauffage sont complétement séparés ce qui n’est pas le cas sur le schéma…
Les circuits de chauffage sont complétement fermés, il tourne en boucle dans les radiateurs.
Je vous laisse réfléchir sur ce sujet.
Faites un tour sur le blog, et vous trouverez plein de schémas don des schémas modèle qui permettront de vous inspirer.
-
Ils faut que les réseau d’eau et de chauffage soit séparé ?
Je vais regarder les schéma à partir du blog car la je ne comprend pas ou est mon problème.
Je revient vite après modification ! -
Le problème est que vous alimentez vous radiateurs avec de l’eau froide et de l’eau chaude.
Dans la réalité, vous alimentez votre chaudière avec de l’eau froide, sur l’eau froide il y a une vanne qui permets de remplir le circuit de chauffage, sur ce remplissage il y a un disconnecteur qui permets la séparation des deux réseaux.
Ensuite l’eau du chauffage tourne en boucle en passant dans les radiateurs et dans la chaudière afin que la chaudière la réchauffe selon les besoins en chauffage.
-
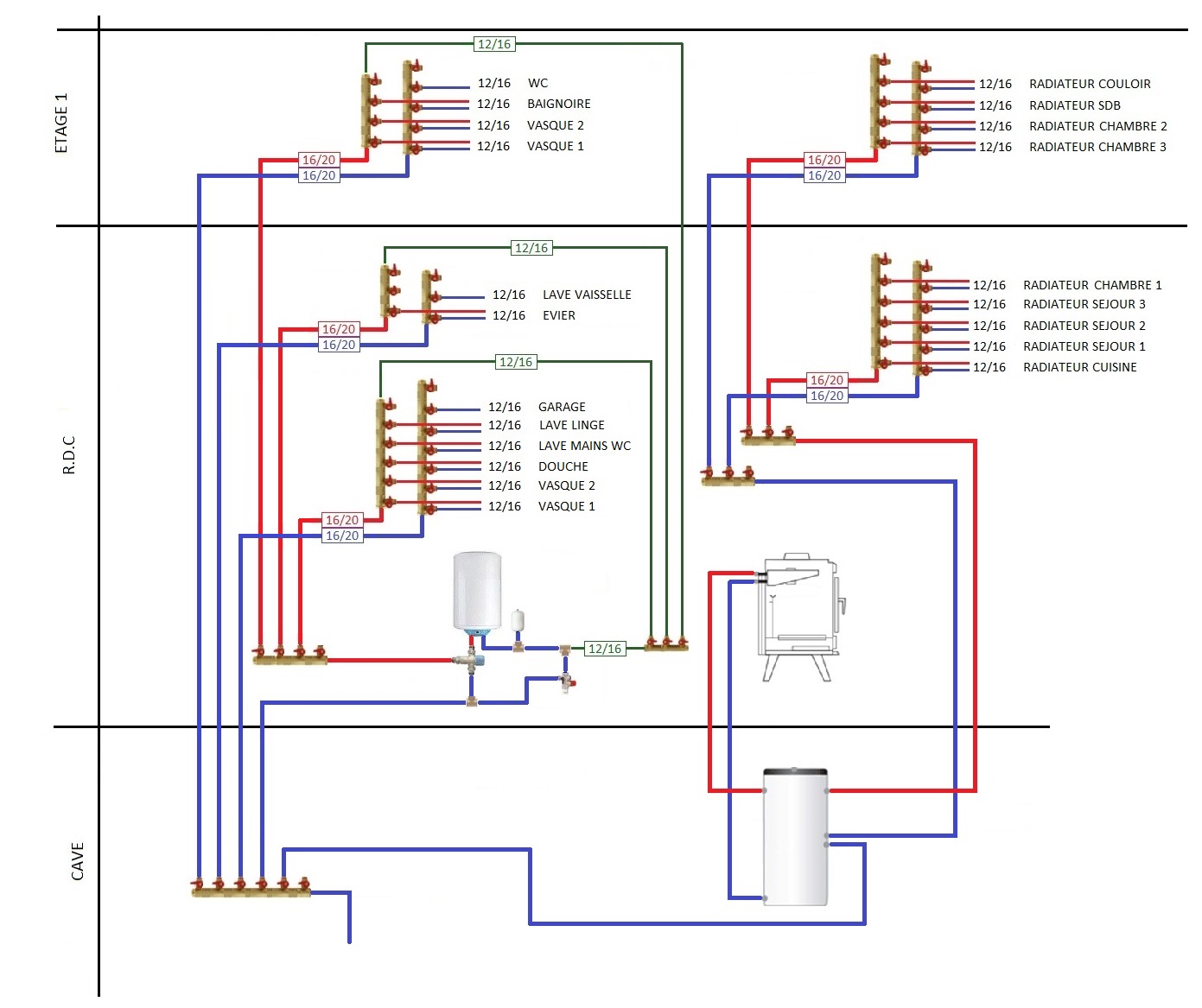
BOnjour,
Oui j’avais pas trop compris cela en faite….
Je pense que le plan suivant est mieux ?Il doit manquer des choses j’en suis sur, par contre je ne sais pas ce qu’il y a aujourd’hui en provenance du compteur…
Attachments:
-
Sur le principe vous êtes bon, si je comprends bien la ligne qui part de la nourrice d’eau froide an bas a gauche pour alimenter le ballon tampon est le remplissage chauffage, attention a poser un disconnecteur sur cette ligne pour empêcher d’éventuels retours d’eau de chauffage sur le réseau sanitaire.
Ensuite vous avez un bouilleur qui fait le chauffage, il serait judicieux de récupérer cette chaleur aussi pour l’eau chaude, il suffit que votre cumulus soit muni d’un serpentin.
Si vous prenez un cumulus solaire, il e tout le necessaire intégré pour un cout relativement proche de celui que vous allez installer, si vous décidez de prendre un solaire, il faut doubler sa capacité car les résistances sont a mi hauteur, donc quand ne bouilleur ne produits pas c’est la résistance qui chauffe la moitié supérieur du cumulus.
-
Alors ok pour le disconnecteur.
Ensuite pour l’eau chaude, je ne souhaite pas mettre en direct sur le poele bouilleur car l’été je ne veux pas allumer mon poele mais garder mon ballon d’eau chaude simplement.
POur la version solaire, pourquoi surtout si je fais installer des panneaux, mais ce sera pas avant 5 à 10 ans , donc vraiment valable ?Si je ne met pas mon bouilleur en place de suite, mon plan reste valable ?
Ensuite je ne sais pas au niveau des diamètres de nourrices si je suis bon, je souhaite éviter les raccord car ceux ci ne seront surement pas accessible contrairement à mes nourrices. -
Anonyme
Les nourrices principales devraient être de 1pouce avec des sorties en 3/4
oui le plan semble bien, je ne suis pas un vrais pro mais mais je ne fais pas mieux que ça et je n’ai jamais eu de pb.Vous pouvez au moins laisser deux tuyaux entre le ballon tampon ou bouilleur et le ballon d’eau chaude, il seront en attente pour le futur.
-
D’accord, maintenant pour la réalisation, que me conseillez vous comme marque ?
Puis-je prendre une marque de GSB genre Leroymerlin ou bien une autre marque ou j’achète tout sur internet ?Je veux quelque chose de qualité quand même pour ne pas avoir de fuite et que ça tienne dans le temps mais mes moyens sont limité. J’ai quand même choisi le multicouche pour sa simplicité de mise en œuvre pour une débutant.
-
je vous conseille de vous tourner vers une marque connue, soit en passant par des sites de vente ou alors en passant chez un professionnel de votre région qui peut vous faire la remise professionnelle mais en plus il peut vous reprendre les raccords non utilisés en plus de vous prêter la pince (a négocier selon le fournisseur).
Le matériel de GSB reste du bricolage pour une majorité sans avis technique.
Regardez sur plomberie-pro ou anjou connectique c’est des sites sérieux.
-
Bonsoir,
Merci de votre réponse.
Sur mon plan j’ai peut de raccord en T, pour la jonction entre mon tuyau multicouche et les nourrices (ou collecteurs) , cela est-il aussi un raccord à sertir ?Exemple :
Si je prend cela : https://amzn.to/4uzppD7
Déjà c’est bien ? ensuite je prend quoi pour me raccordé dessus coté 15/21 et coté 20/27 ?
Merci d’avance et désolé de cette question très simpliste !
-
Vous prendrez des raccords de ce genre, adaptés aux diamètres que vous souhaitez.
-
Merci !!! C’est donc un raccord multicouche à sertir.
Par contre la pince à sertir me pose soucis car je veux pouvoir la garder dans ma boite à outil mais elle coute très cher à acheter pour les marques de qualité. Vus que mes nourrices seront accessible, n’est pas plus simple de prendre un raccord à visser ? -
Oui mais les raccords a visser ne sont pas aussi fiables et coutent beaucoup plus cher.
On trouve des pinces a sertir manuelles a très bon prix.
-
Bon si c’est mieux je pars sur sertir.
Maintenant je vais mettre mon plan à jour + faire une liste de ce que j’ai besoin + regarder ou trouver une pince à sertir compatible !
A bientôt
-
Bonjour,
Désolé mais je ne trouve pas ce que je veux donc je demande conseille encore…
La pince a sertir de marque REMS, Semble adapté pour la marque SOMATHERM, par contre dans mon cas, cela fera du bon travail avec des raccord à sertir ?
Si je fait en COMAP : Aucune pince à sertir manuel trouvé pour achat
Si je fait en BARBI :
Seulement la marque ne me plait pas, j’ai crus comprendre que c’étais spécifique et donc obligé de retrouver les même raccords en cas de changement.Sinon les liens suivant vous en pensez quoi du moment que j’achéte les mors de la marque de mes raccords :
LIENS CASSES
-
Pour la pince dans le premier lien, c’est vrais que c’est de la qualité, mais 114€ euros la pince + 107€ la mâchoire sachant qu’il vous faut au moins deux mâchoires, ça commence a chiffrer pour une installation individuelle.
Pour la pince a glissement sur le deuxième lien, c’est du Barbi, le seul multicouche existant en France avec raccords a glissement, si anjou-connectique ferme, vous serez obligé d’aller acheter les accessoires en Espagne, si vous désirez faire une modification sur l’installation.
La pince libpromo c’est une solution, mais vous en trouvez une identique a 50% du prix chez plomberie-pro.
Pour celle de leroy je ne l’ai jamais vue matériellement et je n’ai jamais eu de retours donc je ne me prononce pas.
-
Bonsoir,
Merci de votre réponse.
Effectivement pour mon installation je ne peut pas me permettre de débourser une trop grosse somme juste pour 1 pince qui ne me servira pas beaucoup, même si je préfère l’acheter pour l’avoir en cas de besoin.je pars donc sur la pince de libpromo, celle ci sera bien compatible avec les mâchoires de la marque de mes raccords ?
Par contre je n’ai pas trouvé sa correspondance sur plomberie-pro pour multicouche à sertir , j’ai mal cherché peut être… -
Sur plomberie pro il existe bien une pince et plein d’autres outils allez au rayon outillage et vous serez surpris.
-
BOn alors soit je suis aveugle soit j’ai pas compris quelque chose :
Sur plomberie pro je vois :
Outillage pour PER-Multicouche => Juste une Pince à glissement pour PER et une Pince à sertir PER et Multicouche éco => Une fenetre avec rien donc il en vendent pas…
Pince à sertir PER et Multicouche => Que des machoires
Sertisseuse VIRAX => Matériel pro hors de prix
Sertisseuse REMS => Celle de mon premier lien chére…
Setisseuse plomberie-pro, Malette de Sertisseuse Per et Multicouche => Une fenetre avec rien donc il en vendent pas…Désolé d’être insistant mais je ne vois vraiment pas…
-
Oui il est vrais que leur site porte la confusion, mais la pince semi-pro existe bien a 135€ auxquels il faut ajouter le prix des mâchoires de votre choix.
-
Bonjour,
Je suis de retour pour une question d’ordre technique :
Ma buanderie ou je souhaite mettre mon ballon d’eau chaude + machine à laver…. est juste à coté de mon garage séparée par un mur en pierre.
Dans mon garage je souhaite couler une dalle en béton de chaux, actuellment j’ai de la terre battu.
Mon compteur d’eau est situé dans mon jardin après mon garage.Pour refaire mon réseau en partance de mon compteur d’eau je vais donc devopir passer par mon garage.
Dans le jardin évidemment j’enterre mon tuyau au départ de mon compteur, mais arrivé dans le garage aussi ? ou alors je le coule dans ma dalle ? ou alors dans mon garage je le passe le long de mes murs en apparent ?Merci de m’aider la dessus.
-
Tout passage en zone non chauffé doit être enterré, ou isolé.
Si votre garage n’est pas chauffé, il serait plus judicieux d’isoler.
Puis le fourreau qui sort du sol laisse generalement remonter la chaleur de la terre, donc dans les remontés il est très difficile que le tuyau gelè.
Personellement je le ferais sortir du sol au plus prés du point de raccordement sur l’installation interne. -
D’accord donc enterré depuis mon compteur jusqu’à la sortie dans la dalle de ma buanderie c’est le mieux ?
Pour le tuyau enterré, il y a peut être des conseils de mise en œuvre, pas juste enterré et recouvrir de terre ?
Mon compteur actuel est très ancien ( tuyau en plomb…) et la vanne quart de tour une fois fermée laisse encore couler un filet d’eau. quand je vais le refaire, est-il possible de tout remettre à neuf ? c’est peut être obligatoire ou conseillé ?
-
Pour le tuyau, il suffit de le noyer dans la terre assez profond pour que le gel ne l’atteigne pas, en région parisiennes cette profondeur est de 80cm.
Mettez une vanne juste après compteur, la compagnie de l’eau remplacera sa vanne fuyante lors de la prochaine intervention.
-
Bonsoir,
Merci pour vos conseil.
Bon j’ai vus un plombier pour me faire les principaux raccordements car je n’ai pas le temps de tout faire avec les autres travaux que j’ai à faire…Par contre il travaille au PER avec raccord à glissement.
Je n’ai pas eu le temps de rechercher des infos sur le PER, pouvez vous me donner la correspondance par rapport à mon schéma en multicouche
Je sais j’en demande beaucoup….Je veux déjà faire la première partie de l’installation entre mon compteur et wc + robinet extérieur + chauffe eau+ baignoire + lave linge
-
Rien de plus simple.
Suivez les diamètres dans le schema suivant.

-
Bonsoir,
Merci pour votre réponse. Ce schéma est connus, je vais donc remettre à jour le mien en fonction de celui ci.
Par contre en je voulais savoir , entre le compteur et la première nourrice, on propose souvent :
– Vanne quart de tour
– Clapet anti retour ou clapet anti pollution
– purge de vidange ( avec vanne ?)
– Réducteur de pression ( 3 bars)Tous ces éléments sont indispensable ? Tout ces éléments se situe dans mon jardin à la suite du compteur ou juste avant ma nourrice dans ma buanderie ?
Dernière question ( oui je suis un peut chiant…) Pour le PER la qualité en GSB est-elle correct ou vous me conseillez des marques connus ( lequels?) sur internet ? Mon Plombier me conseil des raccords à glissement…
Merci
-
Bonjour,
J’ai avancé sur mon installation
Vous en pensez quoi ?
Dans un premier temps si je ne raccorde pas tout, la vanne sur la nourrice suffit à couper ?
-
Bonjour
juste après le compteur, installez le clapet antipollution, attention a poser un clapet de qualité car certains modèles provoquent des coups de bélier, c’est bizarre mais c’est vrais, la preuve ici en vidéo.
Ensuite nous conseillons de piquer les robinets de puisage et seulement après vous poserez le réducteur de pression.
Pour le schéma, je n’ai pas corrigé les diamètres mais a vue d’œil ça a l’air correct.
-
Merci pour cette petite vidéo
Par contre que veux dire « de piquer les robinets de puisage et seulement après vous poserez le réducteur de pression » Désolé je ne fais pas partie du métier et je ne comprend pas…
-
Anonyme
pour arroser jardin ou nettoyer voiture etc il faut beaucoup de pression donc on fait une branche secondaire (avec un T) destinée à tout cela .. et pour que cette branche 2ndR ait bcp de pression on ne met pas de reducteur de pression dessus donc, on place le reducteur juste apres ce T coté branche principale ..
cf schémas des copains : le robinet extérieur n’est pas protégé par réducteur de pressionpiquer des robinets de puisage ça veut dire mettre un T avec robinet de puisage (d’arrosage en fait…) à l’amont du reducteur de pression
-
Bonsoir,
D’accord mais ce T je le met a quel niveau physiquement ? Avant l’arrivé sur la nourrice pour avoir un visuel en cas de fuite ?
Cordialement,
-
Le but du jeu est d’avoir le piquage T positionné avant le réducteur de pression, si celui-ci est accolé a la nourrice comme sur votre schémas cela vous laisse effectivement de la place et du choix pour l’implanter a votre guise.
-
Bonsoir,
J’ai en vus du PER de marque ACOME avec comme référence sur étiquette : EUROPEX DN16x1.5Ce PER sera t-il compatible quelque soit la marque de raccord que je prend ?
Merci -
Encore quelques questions en vus de mes achats :
– Le plombier que j’ai vus trouve ma nourrice principal en entrée 20/27 et sortie 15/21 est un peut faible et pense plutôt à une entrée 26/34 et sortie 20/27. A t-il raison ou pas ? sachant que les « grosses nourrices » sont moins courante donc ça me dérange un peut. J’ai un tuyau d’alim en PE25 et la pression de mon réseau est de 3,7bar.– Puis-je acheter du tuyau PER d’une marque XX et mes raccords à glissement d’une autre marque ?
– Que pensez vous des raccords à glissement de chez Leroy merlin pour ne pas les citer….
– Les différentes marques proposé sur plomberie-pro (marque non cité) ou Anjou-connectique (marque somatherm ou anjou connectique) sont-elle bien mieux que celle proposé en GSB ?
Merci à vous, je regarde pour acheter prochainement une partie de ma plomberie pour commencer mon réseau.
-
il a peut être pas tord ton plombier. Vu que certaines tétines de ta nourrice principale servent à alimenter d’autres nourrices, il serait judicieux d’augmenter leur diam afin d’avoir plus de débit en sortie.
la nourrice de l’évier et m à laver est superflue . prévilégier un raccord en T. pas la peine de partir en aussi gros diam pour l’eau chaude et froide d’ailleurs. partir directement en 16
-
Normalement le per que vous annoncez 16×1,5 et compatible avec n’importe quelle marque de raccords prévus pour cette taille qui est aussi la taille standard 13mm interieur 1,5mm de paroi et 16mm extérieur.
Pour la nourrice il vaut mieux suivre le conseil de votre plombier qui est aussi l’avis qui vous a été donné sur le message suivant par Guy.
Si cela vous gène utilisez des tés a la place de la nourrice.
GuY29 wrote:Les nourrices principales devraient être de 1pouce avec des sorties en 3/4
oui le plan semble bien, je ne suis pas un vrais pro mais mais je ne fais pas mieux que ça et je n’ai jamais eu de pb.Vous pouvez au moins laisser deux tuyaux entre le ballon tampon ou bouilleur et le ballon d’eau chaude, il seront en attente pour le futur.
-
en regardant de plus prêt ton schéma. inutile de partir avec des nourrices après le ballon. partir directement en 20 et utiliser des T et T reduit 20/16 pour l’évier.
-
Bonjour,
Bon alors suivant vos remarques :
La nourrice 2 qui est la nourrice principal passe en 26/34 , pouvez vous me valider la dimension des raccords et vanne que j’ai précisez sur mon plan. Je sors toujours en PER 16/20.
Je conserve la nourrice d’eau chaude car demain je veux pouvoir agrandir mon réseau et je ne souhaite pas multiplier le nombre de T.
Par contre pour aller à mon évier et lave vaiselle, pensez vous judicieux de passer en tuyau 13/16 ? Si c’est le cas faut-il changer les dimensions d’entrée de ma nourrice 3 de 20/27 en 15/21 ? -
Les raccords sont exactement les mêmes sauf la douille qui passe au diamètre supérieur.
je confirme que pour un évier + machine a la ver du 13/16 est plus que suffisant.
-
OKi donc pour la nourrice Entrée M/F 26-34 et sortie M20/27 j’ai besoin :
1 raccord d’entrée F26-34 Ø20
1 raccord d’entrée M26-34 Ø20
6 raccords de sorties F20-27 Ø20POur mon robinet extérieur Ø13/16 c’est bien 15716/20 c’est mieux ?
Merci
-
Ligne extérieur en 13/16 c’est bien
-
OKi donc je prendrais un raccord adapté.
Sinon j’ai vus les collecteurs en entré M/F 26-34 sont en sortie 15-21. Donc pour mon tuyau extérieur je vais prendre un raccord femelle 15-21 pour tube Ø16.Je regarde pour ma sortie de cloison pour ma future douche.
Je pense prendre cela :https://amzn.to/4sPglZ8Est-ce un bon choix ou je fais erreur ? Il y a t-il d’autres solution moins onéreuse et bien ?
Merci encore
-
tres bien pour le placo. certains pro utilisent cette platine
oui il existe une solution moins onéreuse mais plus délicate : fixer directement des appliques au map après avoir découpé le placo…
mais reste sur la première idée si tu n’as pas l’habitude. on peut pas gagner sur tout.. -
D’accord merci de ta réponse.
Je voulais savoir pour le réducteur de pression , surtout ce modèle la : lien commercial → https://amzn.to/4bBZ4eWDois-je acheter les raccords a glissement coté PE25 ?
coté collecteur je peux le raccorder directement à la nourrice ou non ? -
coté pehd c’est ce raccord qu’il faut
Raccords polyethylèneoui tu peux le mettre directement sur nourrice, mais il te gênera peut être pour fixer la nourrice vu sa « profondeur »
-
Parfait merci vraiment !
Madame souhaite installer un évier dans la buanderie. Pour l’eau chaude pas de soucis, mais pour l’eau froide ça m’oblige a passer sur une nourrice 7 sorties. Ca me dérange un peut…Existe t-il une astuce pour raccorder mes Vasques 1 et Vasque 2 sur la même sortie de nourrice ? Je pense que c’est un T obligatoirement mais je n’aime pas avoir des raccords encastré…
-
A la sortie murale sous les vasques vous placez un té et le tour est joué..
-
Bonsoir,
D’accord, donc je vais modifier mon shema de plomberie et laisser un T apparent. Je peux bien sur laisser mon tuyau en 13/16 ?
Je souhaite conserver mon chauffe eau actuel. J’ai un raccord puis mon réseau en cuivre d’un coté. De l’autre coté j’ai mon groupe de sécurité branché directement dessus et ensuite le réseau en cuivre part du groupe de sécurité.
Je dois prévoir des raccords en Femelle 20/27 et faire de même avec le PER ?D’ailleurs c’est un ballon fixé au mur que je souhaite posé au sol, je peux acheter un trepied « universel » simplement ?
Merci
-
Je dois prévoir des raccords en Femelle 20/27 et faire de même avec le PER ? Oui
D’ailleurs c’est un ballon fixé au mur que je souhaite posé au sol, je peux acheter un trepied « universel » simplement ? Oui -
Bonjour,
J’ai encore une question :
Ma nourrice principale d’eau froide est une 26/34
Ma nourrice principale d’eau chaude est une 20/27.Il existe des kit de fixation pouvant accepter les 2 dimensions ? Sinon je suis bien embete !
-
Je ne suis pas sur, mais je ne pense pas que ces kits existent pour des nourrices différentes.
Mois je fixe les nourrices avec des colliers avec des rosaces d’écartement.

Rosaces de 14mm pour celle du haut et rosaces d’écartement de 24mm ou 30 pour celle d’en bas.
-
Bonsoir,
ceux ci me plaise bien et semble réglable si je me trompe pas :
https://amzn.to/47bkDSo (lien commercial)Pour ma machine à laver j’ai besoin d’un robinet , je dois prévoir une sortie de cloison + un robinet j’imagine ?
Je ne sais pas trop comment l’implanter a vrai dire. -
Bonsoir !!
J’ai été en GSB pour me renseigner et voici ce que l’ont m’a dis :
Je met une sortie de cloison coudé 16 – 15/21
Je met une flexible type flexible de robinetterie de lavabo…
Je met un robinet d’arret au choix, pour moi plutôt en équerre avec quart tournant.
Je raccorde le tout sur mon WC directement.Tout cela est très gentil mais le flexible désolé c’est moche quand même.
Avez vous une solution plus « pro » à ma conseillez ?J’ai bien pense à un bout de multicouche en sortie de cloison…
Merci encore
-
Il n’y a pas beaucoup de solutions , le flexible est assez esthétique a condition que la sortie murale soit vraiment bien placé de manière a ce que le flexible fasse une boucle, je sais que c’est pas facile a obtenir.
Autrement sortir avec le multicouche directement du mur et venir jusqu’au robinet.
-
Bonsoir,
Dans ce cas je peux avec mon multicouche prendre des raccords à visser puisque c’est apparent…. ?
Sinon je ne trouve pas de sortie de cloison pour mes doublage de mur en placo. Je suis obliger de prendre cela ?? : https://amzn.to/4lGslKi (lien commercial)Merci
-
essaie de trouver ce kit que l’on voit sur ce blog
ils utilisent des raccords à visser mais possible aussi à sertir
chez les distributeurs de matériel pro plutôt peut être
-
J’attire votre attention sur les raccords, le raccord présenté est pour les tuyaux per, mais vous allez utiliser du multicouche, qui n’est pas du tout compatible.
Voila une sortie de cloison placo pour multicouche :(lien sponsorisé) https://amzn.to/47TBVDG
-
tu fais référence à la vidéo ?
il s’agit bien de multicouche mais avec raccord à visser et non à sertirj’ai déjà utilisé cette même platine avec du multicouche…
-
Bonsoir,
Pour la platine de douche je vais rester en PER puisque tout est encastré.
La « petite » partie en multicouche concerne les WC.Les sorties de cloison sont vraiment chere tout de même.
Ceci pour la machine à laver est un bon choix ou avez vous un conseil « mieux » :
Lien sponsorisé ► https://amzn.to/4bTzgfH -
faire la remontée en apparent
utiliser ensuite une platine qui se fixe avec cheville molly et sur laquelle vient se viser le robinet
raccorder le multicouche à la platine avec un raccord ecrou libre 15/21
suivant ce principe. un pro ferait comme cela je pense.
https://amzn.to/47a8i0GAttachments:
-
Bonsoir,
Merci encore à vous. Question importante avant achat :
La pression dans la rue donc a mon compteur d’après un agent étant intervenus pour une petite fuite est de 3,7b.
Est-ce nécessaire que je mette un régulateur de pression ?merci a vous
-
joint filasse ou teflon sur la liaison robinet/applique
met un réducteur on ne sait jamais -
Bonsoir,
Alors pour les sortie de cloison je pars sur fixoplac :
Pour évier(s) : sortie male en 12/17 : comme cela je peux mettre directement mes flexible évier.
Pour WC : Sortie femelle 15/21 ou je vais prendre des raccords multicouche afin de finir sur un robinet 1/4 de tour en 3/8 directement sur le WC.
Pour douche : Sortie de cloison avec platine acier pour mon entraxe de 150mm. La sortie est en F20/27, je pense que je peut fixer directement un mitigeur de douche sans exentrique …
Pour machine à laver : Sortie avec robinet vendus avec. donc robinet 15/21 orientable qui se met directement sur la sortie de cloison.Je ferais ma commande demain soir normalement avec une partie sur Anjou-connectique , et l’autre sur Distri artisan.
J’ai vus un GSB un trépied pour ballon eau chaude qui semble convenir.
La pince à glissement viendra aussi de GSB ainsi en cas de problème je la retourne et on me redonne une neuve à la place…Voila voila !!
-
tous les robinets de douche son vendus avec excentriques et les rosaces qui vont avec.
Les sorties murales pour douche ou baignoire sont generalement en 15/21 femelle
-
Bonsoir,
J’ai corrigé ce soir et j’ai passé mes 2 commandes.
Il y a une pièce que je n’ai pas trouvé et donc pas commandé :Raccorde coudé en laiton pour PE25 et sortie en Male 1″ pour aller dans ma nourrice principale d’eau froide.
Ce type de raccord existe en raccord droit mais il me faut un raccord coudé vus que le PE sort de ma dalle et que ma nourrice est fixée horizontalement.Comment je fait ?

-
Bonjour,
J’ai bien recus mes 2 commandes !
Je me permet de relancer cette question qui me pose problème :Raccorde coudé en laiton pour PE25 et sortie en Male 1″ pour aller dans ma nourrice principale d’eau froide.
Ce type de raccord existe en raccord droit mais il me faut un raccord coudé vus que le PE sort de ma dalle et que ma nourrice est fixée horizontalement.merci
-
il faut que tu trouves ce type de raccord
LIEN Cassé.
-
Bonsoir,
Je ne pense pas que ce type de raccords soit bon puisque d’un coté j’ai un PE25 , et de l’autre un femelle 1″.

Au passage on voit le mur en pierre que je souhaite doubler avec du BA13 sur tasseau de bois.
Les support de nourrices , est ‘il mieux de les fixer sur le BA13 ou bien sur le murs en pierre ?Merci
-
Bonjour.
Félicitations pour ta réalisation et merci pour cette image qui permets de voir plus claire.
Premièrement je doublerais l’emplacement des nourrices avec une plaque de plâtre collé, ce qui permettrais de laisser les nourrices encastrés dans l’épaisseur du doublage, ensuite avec une petite porte et çà le fait pour tout cacher dedans.
D’après ce que j’ai lu, je crois que le coude présenté plus haut est le bon, tu le visse sur la nourrice, ensuite ton raccord pe-1mâle viens se visser sur ton coude, ces assemblages doivent être faites a la filasse ou teflon ou colle anaérobie.
Pour la fixation des supports suis mon conseil double le mur avec une plaque collé, ensuite tu calfeutre toute la périphérie de ce coffre.
Ps: Un autre conseil…. n’utilise pas de tasseaux pour doubler ton mur, utilise plutôt des montants métalliques avec laine de verre ou roche tu seras gagnant, cherche le principe de « placostyle », c’est ce que tu devrais faire.
-
Cette discussion est passionnante car elle aborde divers sujets de la rénovation, pour cette raison je l’ai deplacé.
Je rejoins Niel dans son conseil de création d’un coffre hermétique pour abriter les nourrices et sur l’utilisation de l’ossature métalique a la place des tasseaux…
Bonne continuation.
-
Bonjour,
Si cette discution plait tant mieux c’est le but recherché.
Alors déja mon doublage de mur mon but est de perdre moins de place, or avec rail métallique je perd au mini 48+13 =51mm. Voila pourquoi je souhaite des tasseaux ou alors l’utilisation de fourrure : Perdre moins de place.
Ensuite ok pour fixer mes nourrices au mur par contre quel type de fixation choisir pour avoir quelque chose de solide sur un mur en pierre ?Pour le coude monté en photo je veux bien, mais je n’ai aujourd’hui aucun raccord pour mon PE25. Il n’existe pas un raccord coudé PE25 – Male 1″ ?
Merci encore
-
Salut.
PE25 male – 1pouce vous aurez du mal a trouver, les raccords de 1 pouce équivalent plutot au pe32.
Dans ce lien vous avez tout un choix: Lien commercial → https://amzn.to/40HnHSE
Il est possible d’utiliser une réduction afin d’utiliser un raccord PE 25 – 3/4.
Pour la fixation des nourrices, utilise des vis assez forts avec des chevilles normales Ø8
-
Bonsoir,
J’ai besoin de passer mon PER dans mon faux plafond, donc sous mes solives.
Je pense qu’il faut « fixer » les gaines en PER à mes poutres ? Si oui avec quoi ?Merci encore.
-
tu utilises les mêmes pattes à vis + colliers que si tu fixais sur un mur…
-
Ce serais avec plaisir mais ne l’ayant jamais fait je ne sais pas du tout quoi prendre…
Promis vous aurez des photos bientôt !
-
Bonjour.
Mesure le diamètres des tes gaines et prends des colliers de cette section.
Ensuite tu prend des pattes a vis pour bois et le tour est joué.Exemple des colliers: https://plombiers-reunis.com/v3/reseaux/les-raccords-sans-soudure-pour-cuivre-et-acier.html
-
Parfait.
Je pense faire mon début de réseau ce week end et je me pose la question pour démonter au mieux mon ballon d’eau chaude qui est actuellement fixé au mur. Je dois ouvrir le robinet de mon évier et « vider » l’eau chaude du ballon ?
-
Le ballon ne se vide pas par le robinet d’eau chaude.
Il faut le mettre en vidange sur le groupe de sécurité , puis défaire le tuyau d’eau chaude en sortie de ballon pour l’appel d’air.
Ce sujet a été abordé plusieurs fois sur le forum.Sans oublier de coupe l’arrive d’au préalablement bien-sur.
-
Bonsoir,
Bon ce soir pas d’eau à la maison même si on s’y attendais…
Alors raccordement compteur fait par la mairie : Ok
Installation des nourrices au mur : Ok, au passage c’est une galére sans nom de tomber sur les pierres, au final les support nourrices sont pas de niveaux et les nourrices non plus donc le rendus…
Installation du PE sur les nourrices : Ok
Le PER est très difficile à courbé et du coup un peut embêté pour certain tuyaux….Bon maintenant le ballon d’eau chaude : Groupe de sécurité HS donc obligé de le démonter et de raccordé un tuyau d’arrosage pour le vider…. Maintenant il est vide et je vais avoir besoin d’aide pour le déplacer et donc je dois attendre Samedi…
Sinon les raccord à glissements pas évident à mettre dans le tube évasé en Ø16*20….Je ferais des photos une fois « finis » dimanche
-
j’aurai posé une plaque de ppan (cloison alvéolée 5 cm) directement sur le mur en la collant au MAP.
elle aurait servi de support pour tes nourrices et grâce au MAP tu pouvais ajuster l’équerrageaprès c’est sûr qu’il fallait trouver juste une chute de PPAN.
-
Je fais une photos demain une fois mon ballon de sécurité installé.
Si les tubes sont cintrer, les contraintes appliquée au niveau des nourrices sont tout de même important ! -
hormis peut être le 20 , les autres diam se cintrent très bien aux nourrices pourtant
-
Bonsoir,
Voici une photo de ce que j’ai fait :

Alors je précise de suite : J’ai mes nourrices principales Eau chaude et eau froide qui alimente 2 nourrices secondaires ( eau chaude et froide) pour ma salle de bain. Sur ces 2 dernières nourrices j’ai simplement raccordé ma sortie de douche car j’aime bien me laver après les travaux

Donc qu’en pensez vous même si effectivement c’est pas terrible du tout ( rien de droit…) ?
Moi ce qui me gène c’est les alimentations des nourrices secondaires très courbé. De même pour les alimentation du cumulus. Bref faire des 180° avec tuyau de PER c’est pas du tout top !.
Petite remarque pour les futur installateurs amateurs : les entrées de nourrices en male c’est pas top du tout à monter, je ne sais pas si des male tournants existent…
-
Bonjour.
Certains disent que ça ne sers a rien de poster des images de leurs réalisations, certainement ils on peut des critiques pouvant en découler ou simplement parce qu’ils on honte de présenter des travaux pas très esthétiques.
Au non de toute l’équipe, je voudrais dire que notre objectif n’est pas de critiquer, mais d’informer pour que chacun puisse faire lui même tout en ayant un résultat le plus professionnel possible.
Alors je me lance sur mes critiques ou remarques sur votre réalisation.
Vous auriez du faire 1m² d’enduit au ciment afin d’obtenir un endroit propre pour poser vous nourrices, ou alors coller une plaque de plâtre avant de poser vous nourrices.
Vous avez une nourrice primaire puis une secondaire, liées entre elles avec un morceau de tuyau, cela fait deux raccords supplémentaires ainsi que des tuyaux qui vos gêneront tout au long de vous travaux.
Vous auriez du lier ces nourrices d’une manière plus logique comme j’ai tracé sur votre image.
Mais a vrais dire cette liaison, est complétement inutile, il suffisait de visser les nourrices ensemble de manière a former une très grande nourrice au lieu de deux petites.Telle que je vois votre image, je crois que vous avez oublié de poser un groupe de sécurité sur le ballon, si vous ne l’avez pas fait, faites-le sous peine de voir votre ballon exploser dans les prochains jours.
Voila mes premières impressions, si vous les prenez comme une critique ce site n’est pas fait pour vous.

-
Bonjour,
Je ne prend rien comme une critique puisque je suis simplement un amateur, c’est ma premiere installation. Si effectivement cela n’est pas trés propre, moi je l’ai fait moi même.
Pour les remarques :
– La pose des nourrices sera je pense modifiée plus tard, je vais habillé les murs avec du platre, je pense à ce moment la repositionné mes nourrices sur la plaque de platre.– Pour les nourrices secondaire et primaire, vous avez raison mais au début je ne savais pas si je n’allais pas placer les nourrices primaire et secondaire à plusieurs metre d’écart…
– Groupe de sécurité est bien posé sous le ballon, j’en ai d’ailleur acheté un neuf.
Mes autres remarques :
– La gaine du PER (surtout en 20) prend beaucoup de place, on le vois bien avec l’eau froide entre nourrice primaire et secondaire, elle « géne » les tuyaux qui parte vers l’étage…
– Il me faut un raccord coudé male- Ø20 pour les raccords d’alimentations nourrices secondaire afin de ne pas courbé a ce point la le tuyau…
– Le trépied ballon maintient bien le ballon malgrés une structure simpliste, plus tard il sera contre un mur évidemment… -
c vrai que ton installation est curieuse et pas assez réfléchie.
cherche un rectangle de doublage ppan que tu collera au MAP. ainsi tu auras les 5 cm de profondeur nécessaires pour fixer tes nourrices avec des chevilles Molly.
-
Bonjour,
Mes travaux ont avancé et je vais devoir déplacer mon ballon d’eau chaude à gauche des nourrices. Je veux en profiter pour simplifié mon installation.
Puis-je utiliser des flexibles pour raccorder mes nourrices entre elle sans perte de débit surtout pour les tuyaux Ø16/20 ?
Merci -
Si vous trouvez des flexibles renforcés, avec un diamètre important.
Mais attention, personnellement je ne suis pas adapte des flexibles, je préférerais un morceau du tuyau avec un raccord a chaque extrémité, en plus ça coute moins cher.
-
Bonjour,
D’accord je vais essayer de mettre des raccords pour simplifié mon installation.
-
Bonjour,
Bon mon ballon d’eau chaude est maintenant à sa place définitive mais j’ai un petit problème. C’est assez basique mais je ne trouve pas la meilleure façon de faire :
Je souhaite raccorder le siphon du cumulus Ø32 au tuyau d’évacuation à proximité donc Male Ø40.
Le plus simple serait un flexible Male Ø32 et Femelle Ø40 mais je ne trouve pas ce type de tuyau.
Que me conseillez vous ? -
Bonjour
Ou alors un morceau de pvc de Ø32 puis une réduction de 40-32 sur le Ø40 deja en attente.Ah…. J’oubliais: Vous voulez bien partager quelques images avec nous?
-
Alors le problème c’est que mon réducteur 40-32 devra être un coude à 90 puisque mon tuyau en 40 est vertical.
Des images du cumulus ou plutôt du reste ? Par curiosité ? -
Bonjour,
je me permet de relancer mon sujet…
Finalement je souhaite partir de ma nourrice pour alimenter mon évier et mon lave vaiselle avec 1 seul tuyau en PER et un T au bout.
Ma question est : Avec une longueur de 20/25m de tuyau , un PER 16/20 n’est pas trop gros notamment pour l’eau chaude ? -
Tous ce qui dépasse 8/10 mètres c’est trop long pour l’eau chaude.
-
Merci.
Je suis bon pour changer par du 13/16 dans ce cas. Tant pis rien n’ai raccordé pour le moment.
-
-
AuteurMessages
› Communauté › Sanitaires / évacuations / ventilation › Spéciale salles de bains, cuisines et rénovations › Rénovation longére multicouche








