Sujet : Validation plan et chaudière a condensation
Bonjour,
tout d'abord une rapide petite phrase me concernant: je m'appelle Vincere et je suis technicien de maintenance dans le monde l'industrie et donc de par ce métier je touche à tout les énergies et techniques, mais je ne suis pas plombier-chauffagiste à chacun son métier, n'est ce pas? D'où ma venu sur ce forum sérieux (d'après le contenu que j'ai pu voir).
Voilà pour la présentation
.
Maintenant la petite histoire pour comprendre le pourquoi du comment
:
J'habite dans une maison de type HLM de 1973 donc pas isolé... et je l'isole au fur et à mesure, donc les tuyaux de chauffage seront cachés dans les murs.
Je refait le circuit de chauffage car ce dernier est en tube acier avec raccord 3/4 et en monotube (en série), le premier chauffage chauffe et le dernier bof bof, et de plus les tuyaux qui passent dans la dalle finissent par percés tôt ou tard (j'habite dans un quartier où les maisons sont toutes les mêmes et ils ont tous le soucis les uns après les autres.).
J'ai commencé a tiré le premier tuyau il y a longtemps en cuivre dans le salon(qu'un oncle m'a soudé), puis après sachant que je ne suis pas sûr des mes soudures qu'elles soient étanches(les olives et raccord je connait bien, mais les soudures...) quelques années plus tard j'ai tiré un tuyau Per pour relié la chambre au dessus du salon et par la même occasion je me suis raccordé sur les tubes en cuivre qui était en attente dans le sous comble (maison a étage en sous toiture).
Et encore quelques années plus tard, nous voilà a aujourd'hui (et oui les finances ne suivent pas toujours...), ouf...faut aimé lire avec moi ![]()
Le sujet maintenant (enfin
)
Enfin j'ai les finances:
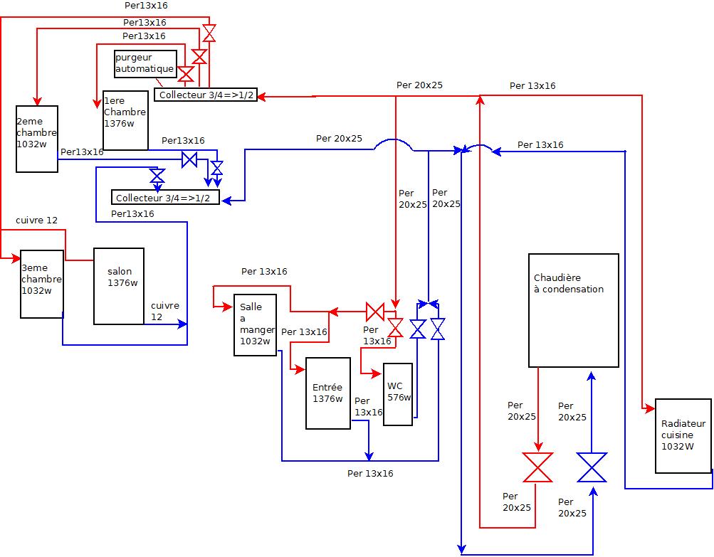
je souhaite donc vous l'aurez compris refaire mon circuit,et donc je vous joint d'abord une image avec celui-ci:

Et donc plusieurs questions se posent:
1ère question:
Mon circuit sera il bien dimensionné?
je me suis inspiré de ce tableau (trouvé sur le net)
Jusqu’à 1500 Watts, = Ø 10
De 1500 W à 3300 W = Ø 12
De 3300 W à 5000 W = Ø 14
De 5000 W à 7000 W = Ø 16
De 7000 W à 13000 W = Ø 20
De 13000 W à 19000 W = Ø 23
De 19000 W à 26000 W = Ø 26
et donc cela donne en calcul:
Ensuite, je doit aussi changé ma chaudière(vieille chaudière de 88 chaffoteaux et maury avec veilleuse et qui arrive vraiment en bout de vie)
Et donc je souhaiterais mettre une chaudière à condensation, et j'ai pu lire ici http://www.les-guides-agir.com/2011/cir … densation/
Il peut être intéressant de prévoir une séparation des retours haute et basse température sur une chaudière gaz à condensation
Ce qui amène à la 2ème question:
Est ce que j'ai pas des radiateurs qui de par la configuration de mon circuit vont retourner trop d'eau chaude et du coup avoir une mauvaise condensation et un gain d'énergie affaibli?
Si c'est le cas comment verriez vous le circuit?
Et cela amène à la 3ème question:
Dois-je isolé séparément le circuit aller et le circuit retour afin d'éviter de réchauffer le circuit retour avec le circuit aller si ils étaient isolés ensemble?
On continue (encore!!!....
il nous usent celui là avec ces questions
)
Je souhaite mettre donc des robinets thermostatiques comme ceux là: http://www.domotique-store.fr/domotique … zwave.html, et les gérer en domotique donc (plus facile pour moi de gérer les horaires absences, car j'ai souvent mes horaires qui changent, je travail en 3x8).
Il me semble avoir entendu dire qu'il ne fallait pas mettre des robinets partout, car cela pourrait faire peiner la chaudière et de plus, cela ferait comme le chien qui veut ce mordre la queue, le robinet ne demande plus mais le thermostat d'ambiance demande, si j'ai tout bien compris.
Donc en fonction de la configuration suivante : salon-salle à manger-cuisine en une seul pièce, entrée séparé avec cage d'escalier (enfin les questions suivante
) voici les 4ème et 5ème question:
Où serait il le plus judicieux de placer le thermostat d'ambiance?
Et donc en fonction de cela: quels sont les radiateurs que je dois mettre sans robinets thermostatique?
(chouette 2 questions d'un coup
)
Et enfin les dernières question (enfin la fin....)
6ème question:
J'ai vu sur ce forum que le multicouche et mieux que le per, puis je continué mon circuit en multicouche alors que j'ai déjà tiré une partie en per et cuivre( voir la petite histoire pour ceux qui aurait pas eue le courage de tout lire
, je les blâme pas
)?
7ème question:
puis je mettre le multicouche derrière les cloisons (bien sûr sans raccord)?
8ème question:
J'ai vu que le multicouche existe en gainé quelle est l'intérêt?
9ème et dernière question puis je utilisé ceci pour faire une sortie esthétique de mon tuyau per existant dans la chambre pour branché le chauffage? petite image

Merci de m'avoir lu (pour ceux qui ont pas décroché avant
et pour les autres merci d'avoir essayé de me lire
)
Merci pour toutes les réponses que vous pourriez m'apporter.
PS: j'ai plus de doigt et mon clavier a les touches usées ![]()



