› Communauté › Chauffage et climatisation › Bouilleurs, Chaudières bois, Solaire, Pompes a chaleur › Poele hydro chauffage central + production d’eau chaude
- Ce sujet contient 16 réponses, 4 participants et a été mis à jour pour la dernière fois par
Nadial, le il y a 9 années.
- AuteurMessages
Bonjour,
j’ai réaliser un schéma , je voudrais avoir vos avis merci.
Attachments:
Bonjour
il manque une vanne 3 voies de régulation de température sur le circuit radiateur et une pompe, si le départ vers les radiateurs est pris avant le ballon, le retour ne doit pas repasser par le ballon.
sinon il faut faire comme pour la production d’ecs.
le ballon d’ecs est bien mixte? sinon en été il faudra allumer le poêle pour faire de l’ecs et il va faire chaud dans la pièce où il est installépour l’eau sanitaire l’été , il y a une résistance électrique dans le ballon que je brancherai sur le contacteur edf comme pour un ballon classique.
une vannes 3 voies de régulation de température ? tu veux dire une vannes mélangeuse ?

Il faut une pompe au dessus de la vanne 3 voies
la soupape doit être branchée avant les vannes
pas besoins des clapets anti retour
le circuit radiateur aspire coté poêle quand celui ci est en chauffe et que l’addomat est ouvertavec sa pompe en service, si le poêle ne chauffe pas l’addomat se ferme et le circuit radia aspire sur le ballon si besoinAttachments:
il faut rajouter une pompe sur le circuit radiateur même si le poêle en est équipé ? donc autant mettre un module hydraulique a cet emplacement non? le thermostat en demande déclanche la vanne motorisé qui envoie un contact a la pompe si j’ai bien compris, il fournise des sondes extérieur j’ai vu avec est ce vraiment nécessaire ce système ? dans ce cas le poêle se mettra comment en route ?
Bonjour.
En prenant le schéma n°1.
La pompe présenté ne pourra pas envoyer l’eau aux radiateurs, cette pompe se charge seulement de produire L’ECS.S’il y a une pompe sur le poêle il faut la représenter sur le schéma afin qu’on puisse voir comme ça va fonctionner.
Dans l’état actuel, je rejoins JR, il faut absolument une pompe sur le départ radiateurs.
Je n’ai pas lu l’intégralité de la discussion, mais si vous avez un poêle qui s’allume et s’éteint automatiquement je ne vois pas a quoi çà sers un gros ballon tampon.
Votre poêle, est-il capable de moduler la flamme pour produire selon la demande, si oui c’est ok, vous n’avez pas besoin de ballon tampom, ne de régulateur sur le départ des radiateurs.
Si votre poêle n’est pas capable de moduler la production, il faut absolument un ballon tampon et un regulateur sur le départ des radiateurs avec vanne mélangeuse automatique, géré par régulation et sonde ou par sonde d’ambiance.
Donnez nous plus de détails sur votre installation et sur votre matériel, pour que l’on puisse vous conseillez sur l’installation que vous devez faire.
Bonsoir,
je me suis renseigné c’est bien un poêle modulable lol j’ai eu le doute ….
j’ai refais un schéma, dites moi si cela pour le sanitaire cela fonctionne ou pas.
je pensais circulateur fonctionnement avec l’aquastat ou la résistance qui marcherai avec l’aquastat et dans ce cas la pas de circulateur , vous en pensez quoi ?
merci

Bonsoir.
Je regardais le débat présidentiel, c’est passionnant…
Si votre poêle est modulable, s’il règle la température selon le thermostat, s’il s’allume ou s’éteint automatiquement, vous n’avez pas besoin de tout ces composants.
Vous utilisez le circulateur intégré pour la totalité de l’installation chauffage et sanitaire.
Vous utilisez une vanne trois voies en vanne de zone pour inverser la production du poêle vers le préparateur d’ECS ou vers les radiateurs.Vous réglez la température de départ du poêle a 65°C puis vous le laissez faire, une fois que le préparateur d’eau chaude est a température la vanne inverse le flux pour l’envoyer vers les radiateurs.
Le plus complique dans ce cas, sera de câbler le tout afin que le poêle puisse démarrer a partir de la demande du chauffage ou du préparateur d’ECS.oui j’ai bien vu, mais j’ai trouvé sa en schéma chez sivac c’est un pack pour préparation ecs , je pense qu’on peut faire mieux comme install

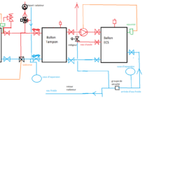
Le schéma que vous avez présenté, représente la partie eau chaude et froide.
Comme le poêle est automatique il varie sa puissance en fonction de la température de sortie voici un schéma pour la partie chauffage. Si le poêle ne varie pas sa puissance dans ce cas il faut jouter un ballon tampon, c’est impératif.
A vous de rajouter les composants nécessaires.
Si le poêle continue de bruler en cas de panne électrique ou défaut de circulation, il est indispensable de poser une soupape de sécurité thermique.
La vanne trois voies peut être piloté automatiquement par un thermostat, si le ballon est a bonne température il envois le flux vers le chauffage.
Si le ballon n’est pas assez chaud, il envoi le flux vers le ballon.

N’oubliez pas les soupapes de sécurité, vase d’expansion et toute la panoplie sur l’eau sanitaire comme dans le schéma au dessus.
oui je sais , je pense partir avec une pompe pour l’ecs ou vannes de zone lequel est le mieux ? je mettrai un circulateur je pense branché avec un aquastat sur le ballon ecs pour la partit chauffage, et la résistance du ballon avec le thermostat branché sur la partie edf contacteur jour/nuit, vous en pensez quoi?
Bonjour.
Pour le circulateur vers un des réseaux, je pense qu’il n’est pas nécessaire.Pour le choix entre vanne de zone et électrovanne, elles s’utilisent en configurations différentes.
Si vous donnez la priorité a l’eau chaude, utilisez une vanne de zone.Si vous désirez faire fonctionner votre ballon comme un radiateur.
Dans ce cas utilisez une électrovanne, de préférence normalement ouverte, la circulation se fait dans la totalité du réseau puis quand l’eau chaude est a la bonne témpérature, le courant est envoyé a l’électrovanne qui se ferme et toute la production est alors envoyé au circuit de chauffage.le plan définitif à peu de chose prés je pense qu’on est pas mal

j’aimerai avoir votre avis , au 1 étage je voudrais poser un plancher chauffant marchant avec le poêle également, j’ai fais 2 schéma vous en pensez quoi?


Bonjour.
Ohlala ne faites surtout pas ça….Si vous désirez faire autre chose que du chauffage par radiateurs et l’eau chaude, dans ce cas il vaut mieux utiliser un ballon tampon même de petite capacité.
Le chauffage par le sol ne fonctionne pas avec le même température que les radiateurs, il nécessite son propre module de contrôle et de réglage.
Sachez que le sol chauffant doit fonctionner quasiment en permanence, vu que le chauffage produit par ce mode de chauffage se répercute dans les locaux que 24 a 48h plus tard.
Cherchez sur le net, module plancher chauffant.
j’ai mis un module sur mon schéma mais si j’ai bien compris il faudrai un ballon tampon pour que le plancher chauffant puisse chauffer en permanence …. ou que le poêle tourne en permanence lol , je vais rester sur des radiateurs partout et la chaleur se diffusera plus vite….. merci
Les chauffages par le sol sont une bonne solution, mais c’est plus contraignant que les radiateurs, car le sol chauffant doit rester allumé en permanence en période de chauffe.
Si la chaudière ne gère pas elle même le sol chauffant, il est alors indispensable d’utiliser un ballon tampon (même de petite capacité) afin de désolidariser le fonctionnement de deux appareils, car ils risquent de rentrer en conflit.
- AuteurMessages
› Communauté › Chauffage et climatisation › Bouilleurs, Chaudières bois, Solaire, Pompes a chaleur › Poele hydro chauffage central + production d’eau chaude








