› Communauté › Plomberie › Réseaux de plomberie en PER et multicouche › Avis sur schéma plomberie construction maison
- Ce sujet contient 8 réponses, 3 participants et a été mis à jour pour la dernière fois par
NicoTok, le il y a 2 années et 12 mois.
-
AuteurMessages
-
-
23/01/2023 à 22h41 #25196
Bonjour à tous !
Cela fait quelques semaines que je lis différents sujets sur ce forum qui est une mine d’or pour un « non-professionnel » comme moi.
Je suis en train de construire ma maison et comme j’ai réussi à me libérer de mon travail pour plus ou moins un an, et que j’aime bricoler, je me consacre à 100% à notre projet de construction.
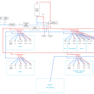
J’attaque la plomberie et j’aurai bien aimé avoir un avis sur mon schéma de plomberie.
C’est la première fois que je fais un schéma comme celui-ci. J’espère que c’est compréhensible.
Toute l’installation est en multicouche à sertir.
Diamètre d’alimentation des nourrices 26
Diamètre baignoire 20
Diamètre douche 20
Diamètre lavabo 16
Diamètre WC 16Mes questions sont les suivantes :
1) est-ce que l’installation vous semble cohérente ?
2) dois-je mettre des clapets anti-retour à la sortie de chaque nourrice ECS ?Merci d’avance pour vos retours.
Attachments:
-
24/01/2023 à 8h07 #58447
Bonjour,
C’est pas une maison, c’est un immeuble.
-
24/01/2023 à 11h38 #58448
bonjour
ça tient la route, pas besoin de clapet anti retour aux nourrices, par contre c’est préférable de raccorder chaque nourrice en parallèle au réseau et non en série pour pouvoir les isoler individuellement chacune sans couper l’alimentation ce celle qu’il y a en aval.
le raccordement du circuit de boucla ecs ne fonctionnera pas tel quel, voir le schéma ci joint pour base de fonctionnementAttachments:
-
24/01/2023 à 22h07 #58449
Merci beaucoup pour votre retour.
J’ai donc modifié mon schéma en fonction. Est ce bon ?
J’ai un peu du mal à comprendre l’histoire des vannes de réglages mais j’imagine que le principe est que le retour d’eau mitigée est forcément égal ou inférieur à la température de réglage du mitigeur. Ce qui évite de renvoyer trop d’eau via la production d’ECS ? C’est ca ?
J’ai également lu qu’il est préférable d’utiliser des clapets anti-retour à battant ? Est ce qu’un simple clapet comme celui la n’est pas suffisant ?
Merci d’avance
-
24/01/2023 à 22h08 #58450
-
25/01/2023 à 10h16 #58451
bonjour
c’est ok le schéma, les clapets à battant ont plus de passage de fluide mais ont une contrainte importante, ils ne se posent pas dans n’importe quelle position, il vaut mieux poser ce model que vous montrez il se pose dans n’importe quelle position, mais dans le bon sens du fluide bien sûr.
Quant il n’y a pas de tirage d’eau chaude, s’il n’y a pas aussi un retour de bouclage sur le mitigeur, la température de l’eau qui sort du ballon sera supérieure à la température de réglage du mitigeur, il va alors fermer l’entrée qui vient du ballon et ouvrir celle coté eau froide, mais il n’y aura aucun apport d’eau froide puisqu’on est en circuit fermé sans tirage d’eau chaude, donc pas de bouclage et la pompe va peiner jusqu’à ce que la température de l’eau chute un peu, le mitigeur s’ouvre et se referme aussitôt, et ainsi de suite….nota: s’il y a une entrée sur le ballon pour recevoir le bouclage d’eau il faut l’utilisez plutôt que d’entrer avec l’arrivée d’eau froide
-
25/01/2023 à 21h34 #58452
Mille mercis pour vos explications qui sont très claires et m’ont permis de comprendre ce schéma de bouclage.
Aimant comprendre les choses au lieu de les appliquer bêtement, je suis maintenant en mesure de pouvoir expliquer ce schéma ! Sincèrement merci !
Ok pour les clapets, je vais donc rester sur ceux en photo.
Auriez-vous un modèle précis de pompe de circulation à me recommander ? J’ai entendu parler de pompe intelligente qui s’habitue automatiquement à nos plages d’utilisation.
-
26/01/2023 à 10h43 #58453
bonjour
Oui c’est beaucoup mieux quant on sait comment ça fonctionne, ça permet de dépanner quand ça tombe en panne.
Pour la pompe, je serai pas de bon conseil, n’étant plus en activité depuis quelques années, je ne suis plus au top de l’innovation, je sais que ça existe mais je ne sais pas quel modèle conseiller.
un seul conseil, bien prendre un modèle spéciale eau chaude sanitaire avec corps inox ou laiton, pas un modèle chauffage centrale. -
26/01/2023 à 19h15 #58454
Merci pour le conseil.
Je vous ferai un retour une fois le matériel acheté.

-
-
AuteurMessages
- Vous devez être connecté pour répondre à ce sujet.
› Communauté › Plomberie › Réseaux de plomberie en PER et multicouche › Avis sur schéma plomberie construction maison




