Sujet : Rénovation plomberie sanitaire.
Bonjour à tous,
Je vais démarrer la rénovation de ma maison fraichement acquise.
Pour le coup je me pose pas mal de question sur la rénovation de ma plomberie sanitaire.
Je suis actuellement en cuivre partout, la maison est de 1940 avec extension de 1960 environ etc.
J'aimerais tout passer en multicouche. Sanitaire et chauffage.
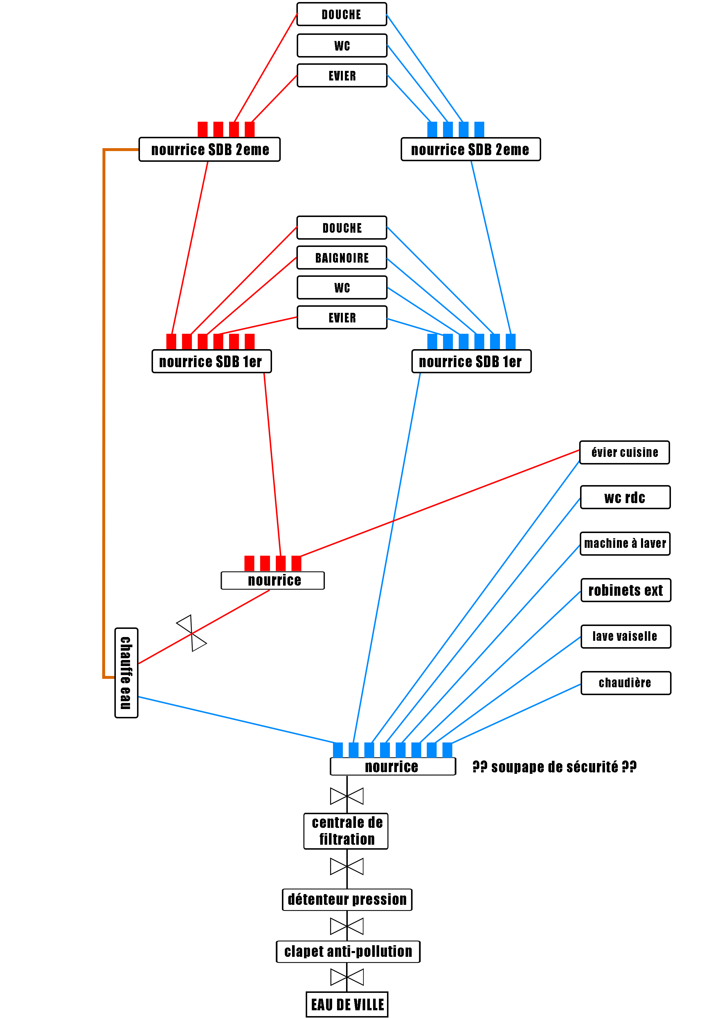
Pour le côté sanitaire ici j'aimerais savoir si mon plan est logique et fonctionne.
Chauffe-eau => Eau chaude : 26 x 3 Eau froide : 20 x 2
Évier => Eau chaude : 26 x 3 Eau froide : 20 x 2
Baignoire => Eau chaude : 26 x 3 Eau froide : 20 x 2
Lavabo => Eau chaude : 26 x 3 Eau froide : 16 x 2
Lave-vaisselle => Eau froide : 16 x 2
Lave-linge => Eau froide : 16 x 2
WC => Eau froide : 16 x 2
Arrosage => Eau froide : 20 x 2
Je vous remercie


