21

Re : Rénovation longére multicouche

Il passeront bien coté chaud, simplement pour augmenter mon épaisseur d'isolation, je laisse mon montant M48 vide sur 50cm pour passer mes tuyaux, mais au dessu jusqu'au plafond je met de l'isolant et donc le frein vapeur entre l'isolant et le placo, donc pour sortir du mur mon tuyau devra "percé" le frein vapeur, donc cela me géne. Il faut sinon que je change ma conception mais les tuyaux seront du bon coté !

22

Re : Rénovation longére multicouche

en ce qui me concerne je ne connais aucune pièce qui permette la traversé en gardant le pare-vapeur étanche.

Ces forums sont fermés, et cesseront de fonctionner bientot.
Un nouveau forum a été mis en place ici → https://plombiers-reunis.com/v3/communaute/

23

Re : Rénovation longére multicouche

Et si je prend un pass elec ?

Voici mon plan actuellement, je n'ai pas encore pensé à l'intégration de mon poele hydro..

Si vous avez des remarques, n'hésitez pas !

24

Re : Rénovation longére multicouche

Tour depend du passe elec, avez vous une image?

Ces forums sont fermés, et cesseront de fonctionner bientot.
Un nouveau forum a été mis en place ici → https://plombiers-reunis.com/v3/communaute/

25

Re : Rénovation longére multicouche

Oui même si je ne sais pas si la pub est autorisée !

http://www.leroymerlin.fr/v3/p/produits … er-e134630

Que pensez vous du plan ci dessous même si il n'est pas fini ?

Sujets pièces jointes

Plomberie 1.jpg, 195.47 kb, 1150 x 1102
Plomberie 1.jpg 195.47 kb, 1430 téléchargements depuis. 14-11-2013 

26

Re : Rénovation longére multicouche

Oui la pub est autorisé a raison du raisonnable, de moment que c'est instructif et utile pour les lecteurs, la pub déguisé est rapidement détecté et supprimé.

Votre passage (la pub) est en effet une bonne solution, qui reste cependant très cher, donc je viens de penser a une autre solution aussi bien pour beaucoup moins cher et certainement plus efficace.  Utiliser un morceau de chambre a air dans lequel vous ferez un petit trou pour le passage des tuyaux puis la plaque de plâtre va plaquer le tout et le rendre quasi étanche, je compte sur vous pour poster des images, sinon utilisez du scotch double face.

Pour le schéma, je compte sur vous, pour ne pas faire comme sur le schéma, les réseaux d'eau et de chauffage sont complétement séparés ce qui n'est pas le cas sur le schéma...

Les circuits de chauffage sont complétement fermés, il tourne en boucle dans les radiateurs.

Je vous laisse réfléchir sur ce sujet.

Faites un tour sur le blog, et vous trouverez plein de schémas don des schémas modèle qui permettront de vous inspirer.

Ces forums sont fermés, et cesseront de fonctionner bientot.
Un nouveau forum a été mis en place ici → https://plombiers-reunis.com/v3/communaute/

27

Re : Rénovation longére multicouche

Ils faut que les réseau d'eau et de chauffage soit séparé ?

Je vais regarder les schéma à partir du blog car la je ne comprend pas ou est mon problème.
Je revient vite après modification !

28

Re : Rénovation longére multicouche

Le problème est que vous alimentez vous radiateurs avec de l'eau froide et de l'eau chaude.

Dans la réalité, vous alimentez votre chaudière avec de l'eau froide, sur l'eau froide il y a une vanne qui permets de remplir le circuit de chauffage, sur ce remplissage il y a un disconnecteur qui permets la séparation des deux réseaux.

Ensuite l'eau du chauffage tourne en boucle en passant dans les radiateurs et dans la chaudière afin que la chaudière la réchauffe selon les besoins en chauffage.

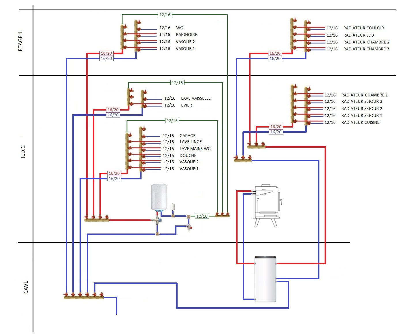
29

Re : Rénovation longére multicouche

BOnjour,

Oui j'avais pas trop compris cela en faite....
Je pense que le plan suivant est mieux ?

Il doit manquer des choses j'en suis sur, par contre je ne sais pas ce qu'il y a aujourd'hui en provenance du compteur...

Sujets pièces jointes

Plomberie 1.jpg, 220.21 kb, 1391 x 1167
Plomberie 1.jpg 220.21 kb, 453 téléchargements depuis. 16-11-2013 

30

Re : Rénovation longére multicouche

Sur le principe vous êtes bon, si je comprends bien la ligne qui part de la nourrice d'eau froide an bas a gauche pour alimenter le ballon tampon est le remplissage chauffage, attention a poser un disconnecteur sur cette ligne pour empêcher d’éventuels retours d'eau de chauffage sur le réseau sanitaire.

Ensuite vous avez un bouilleur qui fait le chauffage, il serait judicieux de récupérer cette chaleur aussi pour l'eau chaude, il suffit que votre cumulus soit muni d'un serpentin.

Si vous prenez un cumulus solaire,  il e tout le necessaire intégré pour un cout relativement proche de celui que vous allez installer, si vous décidez de prendre un solaire, il faut doubler sa capacité car les résistances sont a mi hauteur, donc quand ne bouilleur ne produits pas c'est la résistance qui chauffe la moitié supérieur du cumulus.

Ces forums sont fermés, et cesseront de fonctionner bientot.
Un nouveau forum a été mis en place ici → https://plombiers-reunis.com/v3/communaute/