Sujet : Double circuit de chauffage
Bonjour et tout d'abord bonne année ![]()
J'ai emménagé en maison avec une chaudière récente Frisquet (Prestige Condensation Visio)
Je dispose de 2 thermostats, un pour l'espace de jour (salon, bureau, cuisine, sdb) TA1 et un pour la nuit (4 chambres) TA2
La maison est de plain pied.
Je suis étonné car lorsque la température de consigne est atteinte sur le TA1 l'eau ne chauffe plus même si la température de consigne du TA2 n'est pas atteinte.
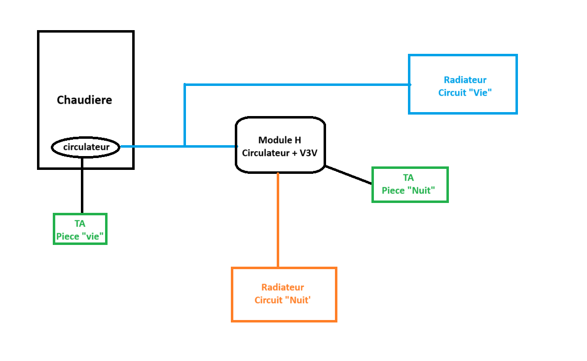
En regardant ce qui a été fait cela ne me semble pas illogique car il n'y a qu'un tuyaux d'eau chaude sortant de la chaudière puis un split en Y vers
- D'un coté l'espace jour
- D'un coté un boitier contenant une vanne 3 voie et son propre circulateur (contrôlé par TA2) qui sort vers l'espace nuit.
Ma compréhension c'est que le TA1 est celui du système intégré à la chaudière, du coup ca explique pourquoi je boucle de l'eau froide dans le circuit nuit si TA1 coupe son circulateur car il est en amont de l'autre circulateur.
C'est très embêtant car si je fais un feu, les chambres sont glaciales.
De plus ca m'oblige à maintenir un certain niveau de température dans l'espace vie la nuit pour être sur de pas avoir de chute dans la nuit dans les chambres.
J'ai essayé de faire un schéma tres basique de ce qui a été fait.
La doc d'installation parle de kit (en option) de raccordement au corps de chauffe pour 2eme circuit.
Est-ce une option viable ? ou suis je condamné à dépendre de mon TH1 pour gérer mon chauffage globale ?
(Dans ce cas la, une simple vanne thermostatique dans les chambres aurait suffit plutot que de split les circuit)
Merci de votre aide


