Re : Pression qui bouge beaucoup et rapidement

Bonjour,

Chez vous, vous êtes donc passé à une installation qui fonctionne en tout électrique.
Je comprends que la maison étant déjà équipée de radiateurs (ou planchers chauffants hydrauliques) vous ayez choisi de construire une chaudière électrique.
Et c'est certain votre installation est facile à piloter avec un téléphone portable.
Mais si vous deviez faire du neuf, n'était-il pas plus économique de placer du fil chauffant dans les chapes. C'est à dire supprimer le plombier.
Le puits canadien permet-il des économies dans votre cas?

12 Dernière modification par pb_pression (10-01-2023 10:49:56)

Re : Pression qui bouge beaucoup et rapidement

Bonjour,

le puis canadien, je l'ai fais il y a 15 ans (400€ tout compris). Ou je suis (sud ouest) cela n'étais pas connu (donc les artisans n'appliquais pas de marges trop abusives). 2 tuyaux électriques (de D20 ou 22 je ne sais plus) de 25m de long a 2 mètres de profond, une VMC en polystyrène et une grille d'entré d'air dans le salon

En gros je gagne 2° gratuits. Par contre entre les saisons été hivers il ne faut pas l'utilisé car il produis l'effet inverse

Pour le chauffage par le sol je ne suis pas trop pour! C'est comme un fer a repasser c'est pas éternel et après ?

Par contre il y a eu des essais dans certains pays de tapisseries chauffantes (avec plaintes approprié pour le câblage électrique).
Mais je ne sais pas ce que cela est devenu. (Correction voir ici : https://www.18h39.fr/articles/cette-toi … ison.html)

Sinon j'ai aussi 2 clims réversibles (c'est le meilleur rendement). j'ai aussi des panneaux solaires (non reliés au réseau). L'hivers 2 radiateurs électriques (ou j'ai supprimé les sécurités, car les panneaux solaire ne peuvent jamais produire plus qu'une certaine valeur). J'envois 2/3 des panneaux sur le radiateur du bas et le reste sur le radiateur du haut (donc j'utilise tout ce que le soleil me donne)
L'été je chauffe de l'eau dans un chauffe eau normal ou j'ai remplacé le contrôle par un montage électronique. Avant je préchauffais l'eau qui rentrais dans le ballon d'eau chaude de la chaudière Gaz. Maintenant je commute automatiquement  solaire / EDF suivant le temps et l'heure (avec date).  J'ai essayé des modules a effet pelletiers en série avec le puis canadien, mais ce n'est pas fiable et le rendement est inferieur a 20%

13

Re : Pression qui bouge beaucoup et rapidement

bonjour

merci pour le retour d'info !
pour le puits canadien, attention au matériel utilisé et aux conditions de pose, les tubes utilisés doivent être bien lisses à l'intérieur et posés en pente contrôlée pour récupérer l'eau de condensation dans un puisard, sinon l'eau stagnante dans les tubes devient le lieu idéal au développement de multiples bactéries que vous récupérez allègrement dans l'air, à moins de passer par un échangeur.
l'entrée doit aussi être pourvue d'une filtration, régulièrement entretenue.

JR

Re : Pression qui bouge beaucoup et rapidement

bonjour José,

Toute les gaine électrique sont lisses a l'intérieur! S'il y a suffisamment d'air qui circule a l'intérieur il n'y a pas de condensation (comme pour les VMC donc 24h/24 365/an). Quand l'air ne vas pas dans le salon je l'envois dans le garage

le plus gros danger des puis Canadien c'est dans le nord de la France le Radium! Je suis dans le sud ouest et j'ai un compteur Geiger
J'ai vérifié pas de P.B.

Ne vous inquiété pas pour moi (Merci)

Re : Pression qui bouge beaucoup et rapidement

Bonjour,

par rapport au Tic Linky

il y a tellement de choses farfelu sur le net! tellement de montage instables (50khz envoyer sur le micro) d'une porté limité par la puissance de l'alim A du Linky 130mW

C'est pire que ce qui tourne autour de l'OBD2. De très très grosses arnaques!

Donc pour tous ceux qui n'aurons pas de résultat / aux euros qu'ils auront dépensés:
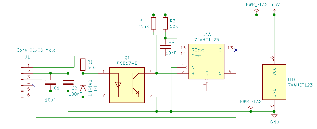
Ci-joint mon montage qui supprime la porteuse de 50khz (j'ai trouvé un seul équivalent sur le net (et pas fais par un pro de l'électronique!)

dans le montage
j1-1 = l1 ou l2 du Linky
j1-2 = +5v venant de l'Arduino
j1-3 = Gnd  venant de l'Arduino
j1-5 = sorti du montage sans porteuse a câbler sur l'entrée rs232 120 Bauts de l'Arduino
j1-6 = l2 ou l1 du Linky

Sujets pièces jointes

kicad_linky_routage.png, 28.77 kb, 302 x 724
kicad_linky_routage.png 28.77 kb, 157 téléchargements depuis. 15-01-2023 

kicad_linky_sch.png, 21.68 kb, 1243 x 507
kicad_linky_sch.png 21.68 kb, 151 téléchargements depuis. 15-01-2023 

Re : Pression qui bouge beaucoup et rapidement

ci-joint les fichiers kicad 5.1.6 dans my_tic.zip

Sujets pièces jointes

Attachment icône My_Tic.zip 92.58 kb, 157 téléchargements depuis. 15-01-2023 

17 Dernière modification par pb_pression (18-01-2023 23:11:23)

Re : Pression qui bouge beaucoup et rapidement

Bonjour suite (en attendant le changement de chaudière encore retardé et la semaine prochaine il vas faire froid! )

Le TIC:
j'ai fait une demande EDF dimanche pour le changement de mode historique vers standard
Réponse lundi me disant que le changement aurais lieu mardi(ce jour) entre 0h et 23h59
ce matin a 0h36 je me suis aperçu que le changement avais été fait: BRAVO EDF et ENEDIS quand c'est dans ce sans il faut le dire aussi!

je voulais changer le programme Arduino, mais pris de court a une heure tardive ou matinale!
J'ai donc déconnecté l'entrer Arduino (1200) et la sortie 9600 et j'ai relier les 2 fils ensembles (donc la sortie de mon montage directement sur le TX de l'émetteur du APC220 et TOUT OK
Donc l'Arduino ne sert plus qu'a alimenter l'APC220 et mon montage en 5V

juste un petit changement dans mon programme digital
7bits parité impaire
et
les noms des mots d'états

a 1H du mat c'est ok (pour les 2 modes)

pour les info du Tic il faut allez sur internet chercher Enedis-NOI-CPT_54E.pdf et aussi (optionel) Enedis-NOI-CPT_02E.pdf puis Enedis-PRO-CF_55E.pdf

Re : Pression qui bouge beaucoup et rapidement

Bonjour,

si vous voulez faire un seul exemplaire, ci-joint un exemple de câblage rapide (ce n'est pas le montage My_Tic)

Sujets pièces jointes

Exemple_de_cablage.png, 689.19 kb, 964 x 376
Exemple_de_cablage.png 689.19 kb, 138 téléchargements depuis. 19-01-2023