Sujet : Demande de conseils concernant les diamètres d'installation sanitaire
Bonjour à tous et bonne année,
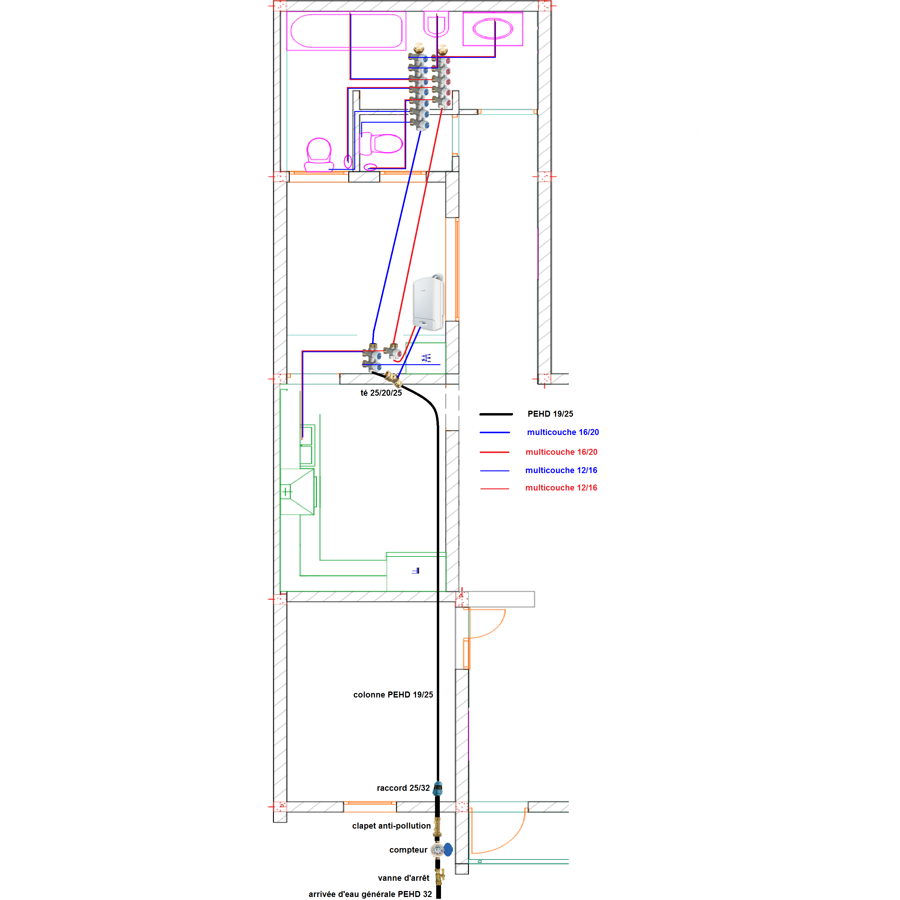
Je me suis lancer depuis quelque mois dans un projet de construction d’un bâtiment r+2 et après avoir lu quelques articles intéressants sur ce site dont je remercie leurs auteurs, je voudrais demander -si c’est possible- les conseils des membres professionnels pour mon schéma d’admission d’eau sanitaire et de chauffage central en multicouche :
Concernant le schéma :
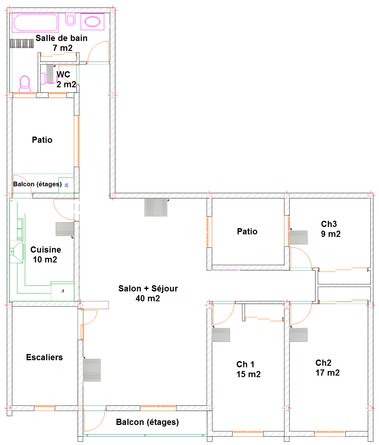
- J’ai réalisé seulement le schéma du rez de chaussée parce que les plans d’architecture des deux étages sont identiques au rdc.
- La superficie couverte est de 140 m2, les cotations sont jointes avec le schéma et la hauteur de la dalle est de 3,30 m.
Je voudrais savoir svp :
1. Est-ce que le départ en multicouche en diamètre 20 est suffisant ou dois je obligatoirement partir en diam 26 puis dériver en diam 20 avant la chaudière ?
2. Pour les étages est ce que le diam de la colonne reste le même que pour le rdc ou est ce que le diamètre vari proportionnellement avec la hauteur ?
3. Pour les sorties des nourrices sanitaire et chauffage est que le diam 16 est suffisant ou il vari suivant les appreils sanitaires et la puissance des radiateurs ?
Merci d’avance pour vos remarques et conseils.





