Sujet : Avis installation multicouche
Bonjour, je suis en pleine rénovation d'une maison, et je prépare mon réseau sanitaire.
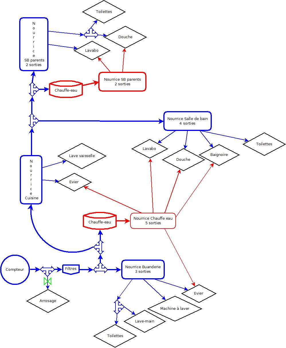
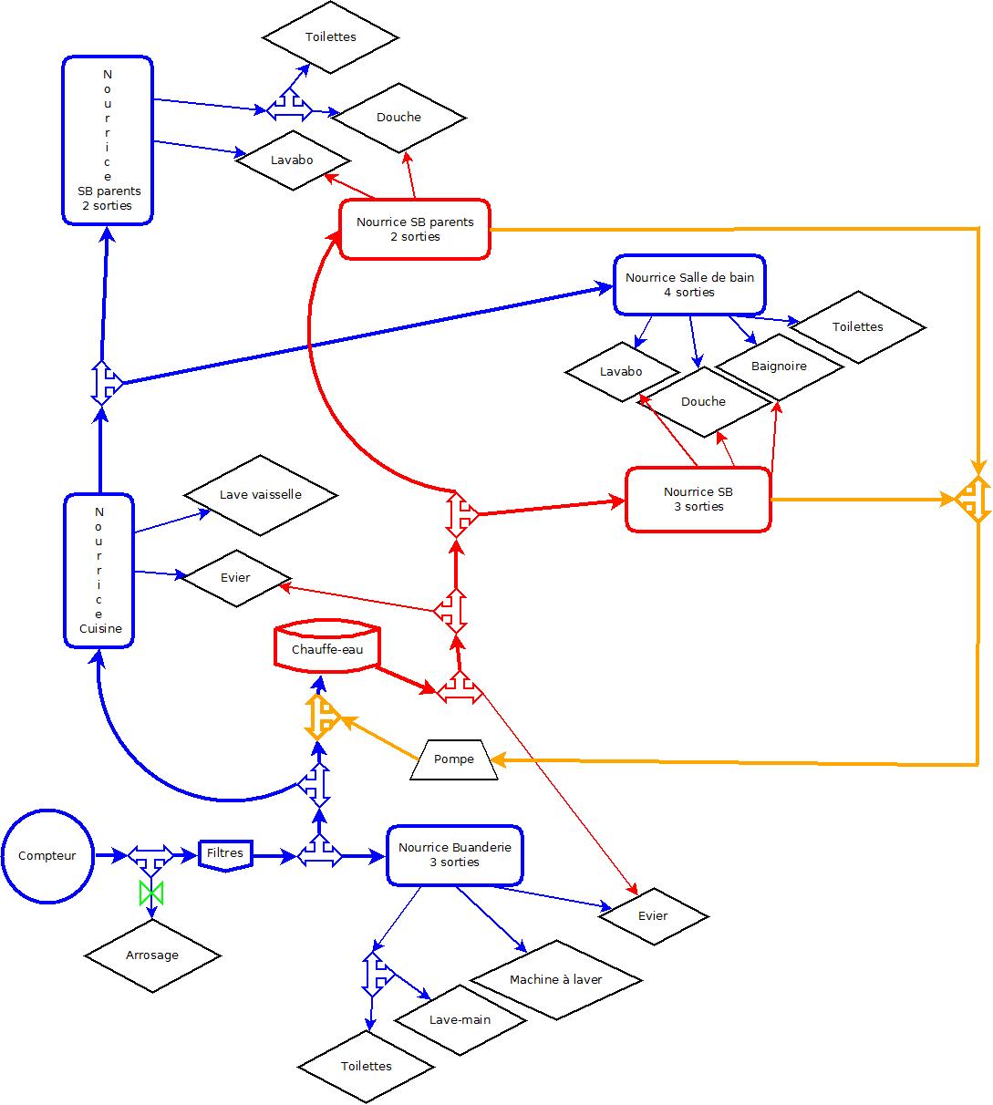
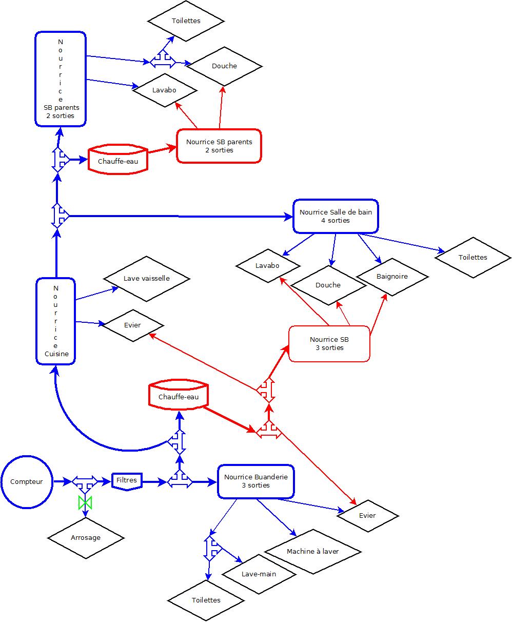
Voici deux plans possibles. Deux plans par rapport à l'éloignement de la salle de bain parentale, 10 m environ. Résultat, hésitation entre l'installation d'un second chauffe eau, de plus petite capacité, ou l'installation d'un circulateur, équipé d'un programmateur. D'après ce ce j'ai vu, l'investissement de départ est à peu près identique.
Pour les généralités, mon arrivée est en 3/4. Je pense alimenter mes nourrices en 3/4 et tube de 20 et toutes les sorties en 1/2 et tubes de 16, peu importe l'équipement qui est alimenté.
Une question plus précise concernant la boucle. Est-elle correcte? Est-ce utile de raccorder la salle de bain familiale avec un T à la boucle, ou est-ce suffisant de ne laisser qu'un retour depuis le point le plus éloigné (la salle de bain parentale)?
Également, la buanderie est éloignée d'une dizaine de mètre, est-ce possible d'isoler son alimentation en eau chaude de la boucle? Ce n'est pas utile quotidiennement d'avoir de l'eau chaude rapidement dans cet endroit. Ce ne serait pas dérangeant de devoir attendre et vider le tuyau les quelques fois où on utilise l'eau chaude dans la buanderie.
Merci d'avance pour votre aide.


