Sujet : Dimensionnement correct d'une salle de bain ?
Bonjour,
Voilà, j'ai fait l'acquisition récemment d'une maison des années 60, ou tout est à refaire, car tout a été sous-dimensionné.
Je compte confier la plomberie à un artisan, mais je dois moi-même faire le dimensionnement et acheter les matériaux adéquats à divers fournisseurs.
Mon installation se comporte en 3 parties:
1) 1 Installation cuivre dans la cave ou sera installé l'ECS
2) 1 Installation Multicouche pour la salle de bain (installation provisoire sur le moyen-long terme)
3) 1 Installation PER ou Multicouche pour la cuisine (installation provisoire car futur travaux à venir)
Ma question porte sur le dimensionnement des raccords / diamètres utiles à cette installation.
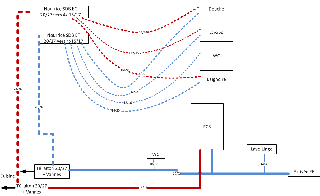
Plus parlant qu'une explication, voici le schéma de mon installation
Sachant que le pointillé est le multicouche.
Pensez-vous que cela est correct ?
Dans un soucis d'économie, est-il possible de mettre le multicouche 12/16 en 16/20 (WC et lavabo) ?
Merci d'avance pour vos réponses.
Cordialement
David


