Sujet : Plan d'installation en PER
Bonjour à tous,
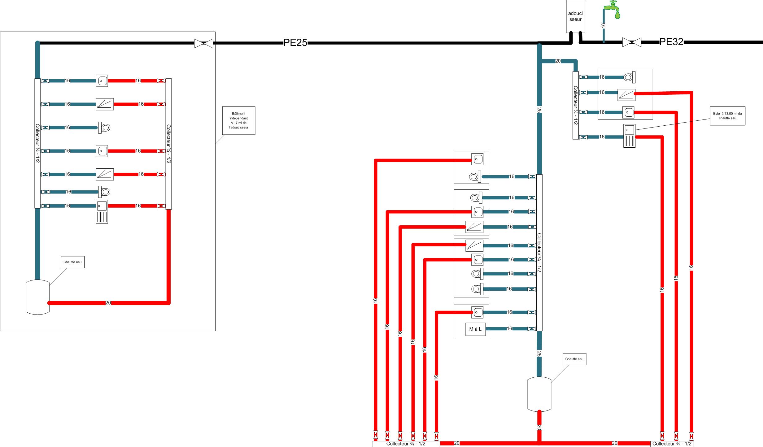
j'aimerais avoir votre opinion sur le plan de l'installation en PER ci dessous.
Je me pose des questions sur l’efficacité de l'adoucisseur d'eau éloigné de 17 mètres du bâtiment indépendant, et sur le choix des sections de PER.
J'ai fait le choix de tout passer en 16 pour les éléments mais j'ai un doute pour les autres alimentations.
Toute aide sera la bienvenue.


